Hallo,
ich bin zwar neu hier, habe aber das Forum schon seit einiger Zeit beobachtet und sehr viel drin gelesen.
Ersteinmal muß ich sagen dass es sehr informativ ist und mir schon viele Anregungen und auch Hilfestellungen geliefert hat.
Jetzt habe ich aber eine neue Idee und komme nicht richtig weiter.
Ich habe vor in einen 230V Strahler mit R7S Fassung anstatt der Halogenstäben, LED´s einzubauen.
Neben der Möglichkeit eine 5cm Superflux Leiste mit einem 12 kOhm Wiederstand aus dem Shop zu benutzen, kann man ja auch noch mehrere in Reihe schalten und den passenden Wiederstan benutzen. Also lassen wir diese Thematik mal ausser Acht.
Meine Fragen sind eigentlich folgende:
1. Hatt das schon einmal Jemand ausprobiert und wenn ja, wie sieht es aus?
2. Gibt es Sockel für die Superflux LED (kann ja doch mal passieren dass eine ausfällt und dann muß man nicht Alles neu löten.
3. Gibt es die R7S Fassungen als Bausatz?
4. Oder bin ich mit meiner Idee schon wieder so weit hinten, dass es dieses Leuchtmittel schon fertig gibt?
Vielen Dank im vorraus für die Hilfe.
Superflux an 230v mit R7S Fassung
Moderator: T.Hoffmann
hallo crime, also erstmal muss ich sagen, dass superflux never ausreichen werden wenn du sie statt einer normalen lampe benutzen willst, dafür sind die viel zu schwach. leider kann ich mit R7s zur zeit nichts anfangen, aber es gibt schon für viele Lampenfassungen lampen mit leds, die brauchst du einfach nur einschrauben, ansonsten wenn du selber basteln willst muss ich dich natürlich erstmal vor den 230V warnen, dabei besteht LEBENSGEFAHR!! wenn du also noch nicht so viel ahnung hast lass besser die finger davon. Ansonsten musst du die wechselspannung erstmal gleichrichten und dann wahrscheinlich nochmal runterschrauben, wenn du dann gleichspannung hast würde ich dir dann eher zu einer luxeon raten, wenn du vernünftiges licht haben willst, allerdings: Luxeons werden heiß, also müsstest du an die lampe noch einen kühlkörper anschließen.
Wie du siehst ist das alles gar nicht so einfach
Wie du siehst ist das alles gar nicht so einfach
Hallo,
ersteinmal Danke für die schnelle Antwort.
Da ich gelernter Elektriker bin, ist das Problem mit den 230 V mir bekannt aber ich "fürchte" mich da nicht wirklich vor.
Eine R7S Fassung ist die Fassung die an einem Halogenstab verbaut ist (Keramikfassung mit Einbuchtung wo der Kontakt drin sitzt.)
Das Leuchtmittel wollte ich in einen "Baustrahler" einbauen, also ist das Thema Isolation und Hitzeentwicklung auch (relativ) zu vernachlässigen.
Was das Thema Helligkeit angeht, dachte ich daran bis zu 10 (jenachdem wieviele in die Fassung reinpasst) einzubauen.
Vielleicht sollte ich aber ersteinmal schildern wofür ich es gebrauchen wollte, damit es besser beurteilt werden kann, ob die Lichtausbeute reicht.
Ich hatte vor damit Schaufensterpuppen von unten im ständigen Wechsel anstrahlen zu lassen.
Allerdings möchte der Ladenbesitzer nicht dass die ganze Nacht jeweils 300W Halogenröhren anspringen und ich befürchte dass bei einer so starken Beanspruchung die Röhren jede Woche ausgetauscht werden müßen.
Deshalb kam ich auf die Idee mit den LED´s (Leuchtdauer, Verbrauch, Hitzenetwicklung, Schaltleistung der Restperepherie, etc.)
Habe ich da einen Gedankenfehler?
Ich dachte mir eigentlich eine folgende Schaltung (als Beispiel):
10x Superflux mit je 3,6V in Reihe sprich eine Spannungsminderrung von 36V und den Rest per Wiederstände.
Muß ich Gleichrichten?
Dann wäre es ja wahrscheinlich auch einfacher stabilisierte 36V Netzteile zu holen und den Strahler dann direkt damit einzuspeisen, oder?
Wo kriege ich eigentlich "stinknormale" Lochplatinen her?
Vielen Dank im vorraus.
ersteinmal Danke für die schnelle Antwort.
Da ich gelernter Elektriker bin, ist das Problem mit den 230 V mir bekannt aber ich "fürchte" mich da nicht wirklich vor.
Eine R7S Fassung ist die Fassung die an einem Halogenstab verbaut ist (Keramikfassung mit Einbuchtung wo der Kontakt drin sitzt.)
Das Leuchtmittel wollte ich in einen "Baustrahler" einbauen, also ist das Thema Isolation und Hitzeentwicklung auch (relativ) zu vernachlässigen.
Was das Thema Helligkeit angeht, dachte ich daran bis zu 10 (jenachdem wieviele in die Fassung reinpasst) einzubauen.
Vielleicht sollte ich aber ersteinmal schildern wofür ich es gebrauchen wollte, damit es besser beurteilt werden kann, ob die Lichtausbeute reicht.
Ich hatte vor damit Schaufensterpuppen von unten im ständigen Wechsel anstrahlen zu lassen.
Allerdings möchte der Ladenbesitzer nicht dass die ganze Nacht jeweils 300W Halogenröhren anspringen und ich befürchte dass bei einer so starken Beanspruchung die Röhren jede Woche ausgetauscht werden müßen.
Deshalb kam ich auf die Idee mit den LED´s (Leuchtdauer, Verbrauch, Hitzenetwicklung, Schaltleistung der Restperepherie, etc.)
Habe ich da einen Gedankenfehler?
Ich dachte mir eigentlich eine folgende Schaltung (als Beispiel):
10x Superflux mit je 3,6V in Reihe sprich eine Spannungsminderrung von 36V und den Rest per Wiederstände.
Muß ich Gleichrichten?
Dann wäre es ja wahrscheinlich auch einfacher stabilisierte 36V Netzteile zu holen und den Strahler dann direkt damit einzuspeisen, oder?
Wo kriege ich eigentlich "stinknormale" Lochplatinen her?
Vielen Dank im vorraus.
hallo crime, ok dann wäre das 230V problem schonmal gelöst.
Die idee mit den LEDs ist sehr gut, wie du schon richtig festgestellt hast, lange lebensdauer, geringer verbrauch und bei normalen leds fast keine wärmeentwicklung.
Zum netzteil: ich würde dir auch raten ein (evtl. stabilisiertes) Schaltnezteil zu kaufen, das ist am einfachsten und auch am besten für die LEDs, sowie noch am einfachsten.
Lochrasterplatienn kriegst du bei elektronikläden, oder im internet bei pollin.de, reichelt.de, von conrad.de würde ich und auch die andren hier abraten, zu teuer und keine ordentliche qualität. Am beliebtesten ist eigentlich reichelt.
Zu den LEDs: Die Frage ist wie hell das ganze sein soll, mit einer luxeon könntest du wahrscheinlich das ganze Schaufenster beleuchten, bei normalen 5mm würdest du wahrscheinlich nur die puppe dann beleuchten, aufgrund der geringen öffnungswinkel und bei superflux hättest du eine schwache beleuchtung.
Was ich noch nicht ganz verstanden habe ist was du meinst mit "im ständigen Wechsel anstrahlen zu lassen" was soll hier wechseln? Farben? Die richtung der beleuchtung? oder wie hast du dir das gedacht?
Wenn du einen großen Öffnungswinkel brauchst aber kein all zu helles licht haben willst würde ich dir evlt. die weißen 3-chip superflux empfehlen, die sind schon deutlich heller als die anderen superflux.
Wenn du ein kleines Beispiel der helligkeit von superflux sehen möchtest kannst du mal hier in meinem bett-tutorial schauen, da ist ganz unten ein link zu einem video, da habe ich die beleuchtung im dunklen gefilmt. Die blauen punkte an der längs-seite sind von je einer superflux, wie man sieht ist das ganze nicht sehr hell, evtl kann ich dir auch noch, wenn du interesse daran hast ein vergleichsfoto mit den 3chip superflux machen. mal schauen ob ich das hinkriege.
mfg Fightclub
Die idee mit den LEDs ist sehr gut, wie du schon richtig festgestellt hast, lange lebensdauer, geringer verbrauch und bei normalen leds fast keine wärmeentwicklung.
Zum netzteil: ich würde dir auch raten ein (evtl. stabilisiertes) Schaltnezteil zu kaufen, das ist am einfachsten und auch am besten für die LEDs, sowie noch am einfachsten.
Lochrasterplatienn kriegst du bei elektronikläden, oder im internet bei pollin.de, reichelt.de, von conrad.de würde ich und auch die andren hier abraten, zu teuer und keine ordentliche qualität. Am beliebtesten ist eigentlich reichelt.
Zu den LEDs: Die Frage ist wie hell das ganze sein soll, mit einer luxeon könntest du wahrscheinlich das ganze Schaufenster beleuchten, bei normalen 5mm würdest du wahrscheinlich nur die puppe dann beleuchten, aufgrund der geringen öffnungswinkel und bei superflux hättest du eine schwache beleuchtung.
Was ich noch nicht ganz verstanden habe ist was du meinst mit "im ständigen Wechsel anstrahlen zu lassen" was soll hier wechseln? Farben? Die richtung der beleuchtung? oder wie hast du dir das gedacht?
Wenn du einen großen Öffnungswinkel brauchst aber kein all zu helles licht haben willst würde ich dir evlt. die weißen 3-chip superflux empfehlen, die sind schon deutlich heller als die anderen superflux.
Wenn du ein kleines Beispiel der helligkeit von superflux sehen möchtest kannst du mal hier in meinem bett-tutorial schauen, da ist ganz unten ein link zu einem video, da habe ich die beleuchtung im dunklen gefilmt. Die blauen punkte an der längs-seite sind von je einer superflux, wie man sieht ist das ganze nicht sehr hell, evtl kann ich dir auch noch, wenn du interesse daran hast ein vergleichsfoto mit den 3chip superflux machen. mal schauen ob ich das hinkriege.
mfg Fightclub
Hallo, wären vielleicht [url=http://www.leds.de/detail,LED%2BProdukt ... ittel.html] diese Spots für dich eine Alternative? Wäre dann halt nicht mehr im Baustrahlergehäuse aber da könnte man ja auch z.B. verchromte Fassungen für Halogen Spots nehmen.crime hat geschrieben:Hallo,
ersteinmal Danke für die schnelle Antwort.
Da ich gelernter Elektriker bin, ist das Problem mit den 230 V mir bekannt aber ich "fürchte" mich da nicht wirklich vor.![]()
Eine R7S Fassung ist die Fassung die an einem Halogenstab verbaut ist (Keramikfassung mit Einbuchtung wo der Kontakt drin sitzt.)
Das Leuchtmittel wollte ich in einen "Baustrahler" einbauen, also ist das Thema Isolation und Hitzeentwicklung auch (relativ) zu vernachlässigen.
Was das Thema Helligkeit angeht, dachte ich daran bis zu 10 (jenachdem wieviele in die Fassung reinpasst) einzubauen.
Vielleicht sollte ich aber ersteinmal schildern wofür ich es gebrauchen wollte, damit es besser beurteilt werden kann, ob die Lichtausbeute reicht.
Ich hatte vor damit Schaufensterpuppen von unten im ständigen Wechsel anstrahlen zu lassen.
Allerdings möchte der Ladenbesitzer nicht dass die ganze Nacht jeweils 300W Halogenröhren anspringen und ich befürchte dass bei einer so starken Beanspruchung die Röhren jede Woche ausgetauscht werden müßen.
Deshalb kam ich auf die Idee mit den LED´s (Leuchtdauer, Verbrauch, Hitzenetwicklung, Schaltleistung der Restperepherie, etc.)
Habe ich da einen Gedankenfehler?
Ich dachte mir eigentlich eine folgende Schaltung (als Beispiel):
10x Superflux mit je 3,6V in Reihe sprich eine Spannungsminderrung von 36V und den Rest per Wiederstände.
Muß ich Gleichrichten?
Dann wäre es ja wahrscheinlich auch einfacher stabilisierte 36V Netzteile zu holen und den Strahler dann direkt damit einzuspeisen, oder?
Wo kriege ich eigentlich "stinknormale" Lochplatinen her?
Vielen Dank im vorraus.
Ich denke mit im ständigen Wechsel meinst du das z.B. Puppe A angestrahlt wird dann Puppe B und danach Puppe C und wieder von vorne, oder ?
Ansonsten denke ich das deine Schaltung so funktionieren könnte, allerdings kann sie auch zu schwach sein.
Zuletzt geändert von -m- am Di, 04.07.06, 14:25, insgesamt 2-mal geändert.
Super deine Antwort. Danke.
Mit "im ständigen Wechsel" meinte ich ungefähr dass, was in deinem Video zu sehen ist.
Ich finde Nichts langweiliger als eine statische Schaufensterbeleuchtung.
Es werden ca. 5 Puppen dort stehen und über eine professionelle Lichtsteuerrung wollte ich die Strahler "unregelmäßig" (natürlich schon geplant, aber für einen Betrachter der nicht gerade eine halbe Stunde vor dem Fenster steht, nicht ersichtlich) ein und aus schalten sodass nur eine bzw. maximal zwei Puppen beleuchtet sind.
Selbstverständlich noch mit einer minimalen Grundbeleuchtung, damit man das gewünschte Bekleidungsstück noch Halbwegs sehen kann auch wenn der Strahler nicht an ist. Gegebenenfalls wollte ich auch noch Bewegungsmelder installieren, dass immer die Puppe angestrahlt wird, vor der der Betrachter sich gerade befindet.
Reicht für sowas die Superlux aus?
Von denen habe ich noch soviele in weiß und könnte die dann endlich verbauen?
Mit "im ständigen Wechsel" meinte ich ungefähr dass, was in deinem Video zu sehen ist.
Ich finde Nichts langweiliger als eine statische Schaufensterbeleuchtung.
Es werden ca. 5 Puppen dort stehen und über eine professionelle Lichtsteuerrung wollte ich die Strahler "unregelmäßig" (natürlich schon geplant, aber für einen Betrachter der nicht gerade eine halbe Stunde vor dem Fenster steht, nicht ersichtlich) ein und aus schalten sodass nur eine bzw. maximal zwei Puppen beleuchtet sind.
Selbstverständlich noch mit einer minimalen Grundbeleuchtung, damit man das gewünschte Bekleidungsstück noch Halbwegs sehen kann auch wenn der Strahler nicht an ist. Gegebenenfalls wollte ich auch noch Bewegungsmelder installieren, dass immer die Puppe angestrahlt wird, vor der der Betrachter sich gerade befindet.
Reicht für sowas die Superlux aus?
Von denen habe ich noch soviele in weiß und könnte die dann endlich verbauen?
hm weißt du ob die weißen superflux standard oder 3chip sind? kann dir sons ein bild einer normalen und einer 3chip machen. Ob das ganze reicht ist schwer zu sagen, kommt auch drauf an wie groß die puppen sind und wie hell das ganze sein soll, etc. ansonsten würde ich sagen für eine grundbeleuchtung sollten 5 weiße 3chip suflus reichen, aber wenn das ganze wirklich hell sein soll glaube ich nicht dass die ausreichen. könntest du nicht ansonsten quasi in den strahlern einen äußeren kreis aus superflux machen und in die mitte weiße 5mm LEDs? die sind deutlich heller als die superflux und kosten auch nicht die welt. Dann könntest du die superflux die ganze zeit leuchten lassen und dann halt die anderen dazuschalten, wenn das ganze hell leuchten soll, also die superflux quasi als dauerbeleuchtung.
-
telekappie
- User

- Beiträge: 20
- Registriert: Do, 22.06.06, 04:22
- Wohnort: Nord-Schwarzwald
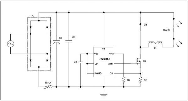
Wenn du eine Schaltung für deinen 230v-LED-Strahler aufbauen willst
hätt ich dir hier einen LED-Driver (IC) der 8x 350mA-LEDs ohne Probleme an 230V treiben kann,
und das mit einer Effiziens von über 90%.
Anbei ein Schaltplan aus der Application Note AN-H48 von Supertex
Übrigens, dass IC gibt es auch als bedrahtetes Modell, kann man ohne Probleme auf einer Lochrasterplatine
verbauen.
Bis zu 4 stk. kann man kostenlos als Muster bestellen.
hätt ich dir hier einen LED-Driver (IC) der 8x 350mA-LEDs ohne Probleme an 230V treiben kann,
und das mit einer Effiziens von über 90%.
Anbei ein Schaltplan aus der Application Note AN-H48 von Supertex
Übrigens, dass IC gibt es auch als bedrahtetes Modell, kann man ohne Probleme auf einer Lochrasterplatine
verbauen.
Bis zu 4 stk. kann man kostenlos als Muster bestellen.


