Solarleuchte HONEYPOT (Variante des Sun Jar)

Anleitungen für "hausgemachte" LED Projekte

Moderator: T.Hoffmann

Antworten
Benutzeravatar
dieter_w
Mega-User
Mega-User
Beiträge: 398
Registriert: So, 18.02.07, 11:15

Fr, 01.08.08, 21:54

Solar-Gartenleuchten aus dem Baumarkt sind langweilig, schlecht verarbeitet und außerdem besitzt die Dinger schon fast jeder ...

Also: selbst bauen!

Los geht's mit dem Sichten geeigneter Gläser. In der Lebensmittelabteilung des nächst gelegenen Supermarktes wird man meist schon fündig:
sunjar-01.jpg
sunjar-01.jpg (51.98 KiB) 16851 mal betrachtet
sunjar-02.jpg
sunjar-02.jpg (21.42 KiB) 16853 mal betrachtet
Als Solarzelle dient eine ausgeschlachtete 5,- EUR-Solargartenleuchte aus dem Baumarkt:
sunjar-03.jpg
sunjar-03.jpg (56.79 KiB) 16852 mal betrachtet
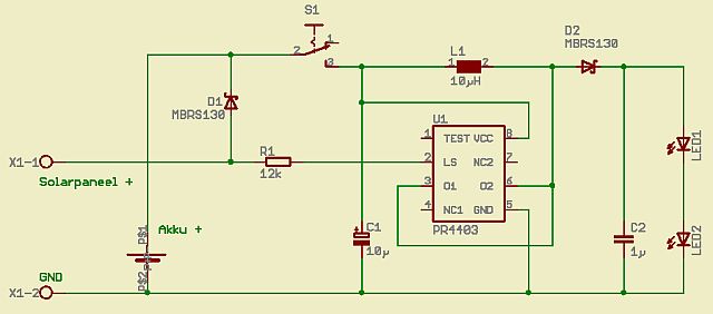
Da ich von den China-Leiterplatten in den Baumarkt-Leuchten absolut nix halte, gibt es wieder mal eine Eigenkreation, diesmal mit dem PREMA PR4403 - ein genialer IC:
sunjar-04.jpg
sunjar-04.jpg (20.06 KiB) 16855 mal betrachtet
Layout routen, ausdrucken, Platine belichten, ätzen, ... alles wie gehabt.
Platine in Form bringen:
sunjar-05.jpg
sunjar-05.jpg (72.47 KiB) 16854 mal betrachtet
Die fertige runde Platine ... vor der Bestückung:
sunjar-06.jpg
sunjar-06.jpg (46.92 KiB) 16849 mal betrachtet
... und nach der Bestückung:
sunjar-07.jpg
sunjar-07.jpg (47.12 KiB) 16852 mal betrachtet
Hier ist die Platine im Deckel des Honeypot befestigt:
sunjar-08.jpg
sunjar-08.jpg (33.2 KiB) 16846 mal betrachtet
Nun muss noch das Honigglas von innen etwas zurecht gemacht werden.
Das mit Fasern durchsetzte Papier gibt es im Bastelgeschäft, dies wird zu einem passend breiten Streifen geschnitten und mittels Aqua-Mattlack (für die sogenannte "Serviettentechnik") auf die Innenseite des Glases aufgebracht (mit einem Pinsel vorsichtig auftupfen).
sunjar-09.jpg
sunjar-09.jpg (25.85 KiB) 16852 mal betrachtet
Erster Leuchtversuch, die Leuchte ist bestückt mit 2 amberfarbenen Strawhat-LEDs mit 120° Abstrahlwinkel, LED-Strom um die 8 mA:
sunjar-10.jpg
sunjar-10.jpg (19.62 KiB) 16844 mal betrachtet
Nun wird die Solarzelle mittels eines Edelstahlbügels schwenkbar auf dem Deckel befestigt:
sunjar-11.jpg
sunjar-11.jpg (32.99 KiB) 16848 mal betrachtet
Rückansicht:
sunjar-12.jpg
sunjar-12.jpg (33.37 KiB) 16845 mal betrachtet
Eine Variation in rot / blau, sieht auf dem Foto nicht so toll aus, kommt aber in real voll geil ...
sunjar-13.jpg
sunjar-13.jpg (11.88 KiB) 16852 mal betrachtet
Und hier noch eine amberfarbene Ausführung in Klarglasoptik:
sunjar-14.jpg
sunjar-14.jpg (27.48 KiB) 16848 mal betrachtet
Wie gesagt, dies soll nur als Anregung für eigene Versuche dienen. Der Fantasie sind wie immer keine Grenzen gesetzt.
Benutzeravatar
maos
User
User
Beiträge: 30
Registriert: Do, 08.11.07, 11:53
Wohnort: Karlsruhe
Kontaktdaten:

Sa, 02.08.08, 06:46

Richtig schöne Idee! Einfach, funktionell und günstig! Gefällt mir! 5 Sterne von mir!

Eine Anmerkung hab ich allerdings dazu, warum die Solarzelle nicht gleich mit ins Glas bauen? Also das Glas gedreht, sprich Boden des Glases nach oben. Solarzelle dann von unten an die neue Decke kleben, Elektronik so wie oben beschrieben im Deckel, dann wär im Glas alles gut verpackt für den Außeneinsatz!

Gruß maos
Benutzeravatar
dieter_w
Mega-User
Mega-User
Beiträge: 398
Registriert: So, 18.02.07, 11:15

Sa, 02.08.08, 10:42

Kann man alles machen, dem Erfindergeist sind keine Grenzen gesetzt.
Ich habe die HoneyPots auf dem Fensterbrett stehen, da fällt die Sonne meist schräg ein. Und auch nur wenige Stunden am Tag (Ostseite). Da ist die schwenkbare Variante äußerst optimal.
Benutzeravatar
alexStyles
Auserwählter
Auserwählter
Beiträge: 2333
Registriert: So, 20.08.06, 16:51
Wohnort: Düsseldorf
Kontaktdaten:

Fr, 29.08.08, 02:57

Also die technische Ausführung ist absolut TOP!
Jedoch finde Ich man könnte noch am "Design" arbeiten...und für den Ausseneinsatz müsste natürlich auch ein anderes Gehäuse her
Also bin Ich mal ganz kritisch heute....daher nur 4 Sterne... :P
Ich steh eben aufs Design *dazusteh*

MfG Alex
Benutzeravatar
P.Sparenborg
Site Admin
Site Admin
Beiträge: 1276
Registriert: Di, 28.12.04, 19:32

Fr, 29.08.08, 06:34

Respekt! Für dieses Klasse Howto lasse ich gerne ein Dankeschön springen! Einfach kurz bei mir per Email melden!
Benutzeravatar
dieter_w
Mega-User
Mega-User
Beiträge: 398
Registriert: So, 18.02.07, 11:15

Fr, 29.08.08, 11:54

alexStyles hat geschrieben:Jedoch finde Ich man könnte noch am "Design" arbeiten...
Jo, sollte auch kein Beitrag zu einem Schönheitswettbewerb werden ... :wink:
Im Vordergrund sollten Funktionalität und zuverlässige Schaltungsdimensionierung stehen.
und für den Ausseneinsatz müsste natürlich auch ein anderes Gehäuse her
Ich vergaß zu erwähnen, der Honeypot sollte insgesamt eigentlich nur eine Anregung zur Umsetzung eigener Entwürfe sein, beim Streifzug durch die Marmeladenregale des Supermarkts kommen da schon so einige Ideen.
Auch war der vorrangige Einsatzzweck hier m speziellen Fall die Fensterbank innen. Und da es ein "Problemfenster" von der Lage her ist (Ostseite), sollte die Soalrzelle auch geneigt angebracht sein.

Fazit nach mittlerweile reichlich drei Monaten Dauereinsatz: Das technische Konzept hat sich bewährt, die Leuchten sind in bisher ohne Nachladen der Akkus klaglos über den Sommer gekommen.
katze_sonne
Ultra-User
Ultra-User
Beiträge: 755
Registriert: Mi, 17.09.08, 18:52

Di, 23.09.08, 19:36

Hallo,

wie hast du die Solarzelle festgelötet? Oder war die noch dran? Ich habe nämlich hier welche davon rumliegen (aus kaputten Solarlampen) und die lassen sich einfach nicht festlöten - geht sofort wieder ab :-( Die waren vorher halt nur "festgeklebt" und nun ist es abgegangen.

Achja: Hätte ich fast vergessen: Super Arbeit und dafür gibt's 5 Sterne.
Benutzeravatar
dieter_w
Mega-User
Mega-User
Beiträge: 398
Registriert: So, 18.02.07, 11:15

Di, 23.09.08, 21:57

katze_sonne hat geschrieben:... wie hast du die Solarzelle festgelötet? Oder war die noch dran?
Ich habe den "Deckel" der Solarleuchte komplett genutzt und die vorhandenen Anschlussdrähte nur verlängert, die Lötverbindung habe ich dann mit Silikon (Heißkleber geht dazu auch) fixiert.

Lötstellen direkt auf den Solarmodulen sind tricky zu machen, bei käuflichen Solarzellen, die selbst konfektioniert werden müssen, ist Speziallot dabei.
Keine Ahnung, wie das zusammengesetzt ist.
Achja: Hätte ich fast vergessen: Super Arbeit und dafür gibt's 5 Sterne.
Danke.
katze_sonne
Ultra-User
Ultra-User
Beiträge: 755
Registriert: Mi, 17.09.08, 18:52

Mi, 24.09.08, 15:22

Ok. Danke für den Tipp. Also muss ich mal nach "Speziallot für Solarzellen" Ausschau halten...
dieter_w hat geschrieben:Danke.
Gern geschehen :mrgreen:
Benutzeravatar
dieter_w
Mega-User
Mega-User
Beiträge: 398
Registriert: So, 18.02.07, 11:15

Mi, 24.09.08, 16:02

katze_sonne hat geschrieben:Also muss ich mal nach "Speziallot für Solarzellen" Ausschau halten...
Ob's das einzeln zu kaufen gibt - ich weiß es nicht.
Ich habe es mal in Verbindung mit einer "unbedrahteten" Solarzelle im Pack bekommen.
siehe: http://www.conrad.de/goto.php?artikel=110330
katze_sonne
Ultra-User
Ultra-User
Beiträge: 755
Registriert: Mi, 17.09.08, 18:52

Mi, 24.09.08, 16:21

Jaja. Schon klar - hab ich inzwischen auch schon gesehen (steht ja im Lieferumfang). Nur deswegen meinte ich ja, dass ich mal Ausschau halte...
katze_sonne
Ultra-User
Ultra-User
Beiträge: 755
Registriert: Mi, 17.09.08, 18:52

So, 28.09.08, 10:32

So. Weil ich nun auch überlege ne Solarlampe selber zu bauen und nun überlege welche Schaltung wohl für mich am besten ist, hätte ich mal ein paar fragen hierzu:

1. Weißt du wieviel Volt deine Solarzelle liefert?
2.
dieter_w hat geschrieben:LED-Strom um die 8 mA:
Könnte man dort auch ne 20mA LED anschließen?
3. Wie lange hält deine Leuchte, also wie lange leuchtet sie noch?
4. Bei welchem Dämmerungsgrad geht sie an?

Danke,
katze_sonne

P.S.: Die andere Schaltung über die ich überlege ist diese hier: viewtopic.php?p=38529#p38529
Problem: Die braucht ne (teure) 4,8 V Solarzelle :roll:
Benutzeravatar
Fightclub
Post-Hero
Post-Hero
Beiträge: 5114
Registriert: Mi, 01.03.06, 18:40

So, 28.09.08, 21:41

katze_sonne hat geschrieben: 2.
dieter_w hat geschrieben:LED-Strom um die 8 mA:
Könnte man dort auch ne 20mA LED anschließen?
Das ist ne 20mA-LED, die aber nur mit 8mA betrieben wird ;)
Benutzeravatar
dieter_w
Mega-User
Mega-User
Beiträge: 398
Registriert: So, 18.02.07, 11:15

So, 28.09.08, 22:02

katze_sonne hat geschrieben:1. Weißt du wieviel Volt deine Solarzelle liefert?
http://www.conrad.de/goto.php?artikel=110331
Etwa 2,4 Volt Leerlaufspannung bei voller Sonneneinstrahlung.
3. Wie lange hält deine Leuchte, also wie lange leuchtet sie noch?
Das hängt stark von den Möglichkeiten ab, sie tagsüber möglichst lange mit voller Sonne "zu versorgen".
Und logischerweise auch von den Bewölkungsverhältnissen.
Ich hatte drei dieser Leuchten an einem Ostfenster stehen, da ist jetzt Schluss, weil die Sonne kaum noch drauf scheint.
Den Sommer über hat sie eigentlich ordentlich durchgehalten. Nur ein Mal musste ich mit dem Ladegerät nachhelfen, als eine Woche Mistwetter war.
4. Bei welchem Dämmerungsgrad geht sie an?
Erst, wenn es vollkommen dunkel ist.
Meine Schaltung lässt sich entsprechend dimensionieren, dass sie relativ spät einschaltet.
katze_sonne
Ultra-User
Ultra-User
Beiträge: 755
Registriert: Mi, 17.09.08, 18:52

Mo, 29.09.08, 14:56

dieter_w hat geschrieben: http://www.conrad.de/goto.php?artikel=110331
Etwa 2,4 Volt Leerlaufspannung bei voller Sonneneinstrahlung.
Nein, ich meinte DEINE Solarzelle, also die hier#:
dieter_w hat geschrieben:sunjar-11.jpg
sunjar-11.jpg (32.99 ) 908-mal betrachtet
Und die hast du doch direkt aus einer Billigsolarlampe übernommen, oder nicht?
Fightclub hat geschrieben: Das ist ne 20mA-LED, die aber nur mit 8mA betrieben wird ;)
nein, ich meinte ob man die Schaltung leicht so abändern kann, dass sie auch die "echten" 20 mA liefert...

Irgendwie muss ich mich nächstes mal wohl klarer ausdrücken... :lol:
Aber danke für die Info, wie lange die Lampe hält.
Benutzeravatar
dieter_w
Mega-User
Mega-User
Beiträge: 398
Registriert: So, 18.02.07, 11:15

Mo, 29.09.08, 15:26

katze_sonne hat geschrieben:Nein, ich meinte DEINE Solarzelle, also die hier#: ...
Und die hast du doch direkt aus einer Billigsolarlampe übernommen, oder nicht?
Ist ebenfalls eine Schott-Zelle, technisch vollkommen identisch mit der bei Conrad verlinkten.
Die ist aus 'ner preiswerten Solarleuchte aus'm Hornbach und liegt auch bei 2,4 Volt.
nein, ich meinte ob man die Schaltung leicht so abändern kann, dass sie auch die "echten" 20 mA liefert...
Machen kann man alles. Die Schaltung lässt sich bis etwa 30 ... 40 mA LED-Strom aufziegeln. Alles kein großes Problem.
Kann jeder gerne nach Belieben machen. Ich sehe aber darin absolut keinen Sinn.
Ich habe die Schaltung mit Absicht so dimensioniert, dass die LED nur auf etwa 8 mA läuft, damit die Leuchte auch mal 'ne Woche bei trübem Wetter übersteht.

Gut, wirst du jetzt antworten, dann nimmt man ganz einfach 2.500 mAh-Akkus.
Aber bedenke: Die Energie, die nachts in Licht umgewandelt wird, muss tagsüber durch die Solarzelle wieder "aufgefüllt" werden.
katze_sonne
Ultra-User
Ultra-User
Beiträge: 755
Registriert: Mi, 17.09.08, 18:52

Mo, 29.09.08, 16:04

dieter_w hat geschrieben:Ist ebenfalls eine Schott-Zelle, technisch vollkommen identisch mit der bei Conrad verlinkten.
Die ist aus 'ner preiswerten Solarleuchte aus'm Hornbach und liegt auch bei 2,4 Volt.
Achso. In den billigen Solarlampen (2 - 4er Pack 10 €) hab ich bis jetzt immer nur Schrottsolarzellen (nein, das "r" ist richtig :D ) gefunden, die garantiert nicht von Schott waren... ;-) Sorry. Deshalb wusste ich das nicht.
dieter_w hat geschrieben:Machen kann man alles. Die Schaltung lässt sich bis etwa 30 ... 40 mA LED-Strom aufziegeln. Alles kein großes Problem.
Kann jeder gerne nach Belieben machen. Ich sehe aber darin absolut keinen Sinn.
Ich habe die Schaltung mit Absicht so dimensioniert, dass die LED nur auf etwa 8 mA läuft, damit die Leuchte auch mal 'ne Woche bei trübem Wetter übersteht.
Hat mich überzeugt...
dieter_w hat geschrieben:Gut, wirst du jetzt antworten, dann nimmt man ganz einfach 2.500 mAh-Akkus.
Aber bedenke: Die Energie, die nachts in Licht umgewandelt wird, muss tagsüber durch die Solarzelle wieder "aufgefüllt" werden.
Ist ja gut... Abgesehen davon: Eneloop Akkus (die du ja laut Bildern verwendet hast) halten (gefühlt) bei mir sogar noch länger als Sanyo 2500 bzw. 2700er Akkus. Also würde es glaube ich (selbst wenn die Solarzelle genug Strom liefern würde) nichts bringen.

Danke für deine ganzen Antworten (sorry wenn ich ein bisschen genervt habe :oops: ),
katze_sonne
Benutzeravatar
dieter_w
Mega-User
Mega-User
Beiträge: 398
Registriert: So, 18.02.07, 11:15

Mo, 29.09.08, 17:17

katze_sonne hat geschrieben:... In den billigen Solarlampen ... hab ich bis jetzt immer nur Schrottsolarzellen ...
Ja, deshalb war ja auch das Foto eingestellt. Darauf sieht man eigentlich, dass die Solarzelle nicht aus den billigen vier Streifen besteht ...
Diese Leuchte kostet mit Edelstahldeckel (wie abgebildet) 4,95, im Mehrfachpack (mit farbigem Kunststoffdeckel) ist sie dann noch etwas günstiger.
... Abgesehen davon: Eneloop Akkus (die du ja laut Bildern verwendet hast) ...
Die waren nur für die Fotos eingesetzt ... :D
Im Dauereinsatz verwende ich meist die NoName NiCd bzw NiMH, die in der zerlegten Leuchte drin waren.
katze_sonne
Ultra-User
Ultra-User
Beiträge: 755
Registriert: Mi, 17.09.08, 18:52

Mo, 29.09.08, 17:31

dieter_w hat geschrieben: Ja, deshalb war ja auch das Foto eingestellt. Darauf sieht man eigentlich, dass die Solarzelle nicht aus den billigen vier Streifen besteht ...

Diese Leuchte kostet mit Edelstahldeckel (wie abgebildet) 4,95, im Mehrfachpack (mit farbigem Kunststoffdeckel) ist sie dann noch etwas günstiger.
Schade das der nächste Hornbach ca. 11 km (schon mit den Tempo 30 Zone Abkürzungen gerechnet) weg ist... :( Wäre echt ne billige Beschaffungsquelle für Solarzellen...

Mal ein Foto von Solarzellen, die ich habe (zumindest denke ich, dass die nichts taugen - steht auf deinen eigentlich Schott drauf?):
IMG_1191.JPG
Benutzeravatar
dieter_w
Mega-User
Mega-User
Beiträge: 398
Registriert: So, 18.02.07, 11:15

Mo, 29.09.08, 17:50

katze_sonne hat geschrieben:Mal ein Foto von Solarzellen, die ich habe (zumindest denke ich, dass die nichts taugen
Die sehen doch eigentlich ganz ordentlich aus ...
Die Schott sehen ähnlich aus.
- steht auf deinen eigentlich Schott drauf?):
Nein.
katze_sonne
Ultra-User
Ultra-User
Beiträge: 755
Registriert: Mi, 17.09.08, 18:52

Mo, 29.09.08, 17:54

dieter_w hat geschrieben:Nein.
**Haufen** (oder einfach *interessiertsei*):
Woher weißt du das dann? :roll:
dieter_w hat geschrieben: Die sehen doch eigentlich ganz ordentlich aus ...
Zumindest sind sie nicht ordentlich befestigt worden (ist einfach abgegangen).

Keine Ahnung woran man eine gute Solarzelle erkennt, aber andere sahen einfach "besser" aus (sauberer Verarbeitet, ...).
Benutzeravatar
dieter_w
Mega-User
Mega-User
Beiträge: 398
Registriert: So, 18.02.07, 11:15

Mo, 29.09.08, 18:08

katze_sonne hat geschrieben:Woher weißt du das dann?
Was?

Bei den Baumarktleuchten steht es glaub ich auf der Packung drauf (naja, deswegen muss es noch lange nicht stimmen ...), und bei den Conrad-Dingern steht's auch dabei.
katze_sonne
Ultra-User
Ultra-User
Beiträge: 755
Registriert: Mi, 17.09.08, 18:52

Mo, 29.09.08, 18:13

dieter_w hat geschrieben:
katze_sonne hat geschrieben:Woher weißt du das dann?
Was?

Bei den Baumarktleuchten steht es glaub ich auf der Packung drauf (naja, deswegen muss es noch lange nicht stimmen ...), und bei den Conrad-Dingern steht's auch dabei.
Also auf den Leuchten, die ich auseinandergenommen habe stand es definitiv nicht drauf. So ein Mist. Wir hatten mal so eine von Conrad. Nur leider weil ich keine Zeit hatte die auseinander zunehmen und nicht geahnt hatte, dass die besser sein könnten als diese hier, war sie plötzlich weg bei der Containerstation... :(
Antworten