ich habe ein Problem mit 12V LEDs, die werden an 2 in Reihe geschalteten Batterien 12V 100Ah mit einem StepDown betrieben. Vor den Batterien habe ich einen Solarladeregler aus dem WoMo-Bereich, der von einem Solarpanel mit ca. 32V Spannung, 425 Wp befeuert wird. Die LEDs habe ich mit einem 30m langen Kabel NYM 3 x 1,5 in Reihe als lange Kette angeschlossen, 7 x 5,8W, also roundabout 42W, weniger als 4 A bei den 12V. Warum flackern die LEDs sowohl direkt am Stepdown (24V -> 12V 20A) als auch gedimmt an einem PWM-Dimmer? Sie bekommen echten Gleichstrom von der Batterie, keinen zerhackten Trafo-Strom.
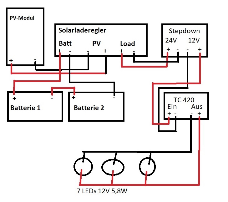
Hier eine Skizze des Stromlaufplans:
Die Komponenten sind:
425 Wp PV-Panel Victron Smartsolar MPPT 75/15
2 x 12V 100 Ah Batterien in Reihe also 24V um die Leistung der PV zu erhöhen
Stepdown 24V -> 12V 20A
TC 420 mehrkanal-Dimmer
philips master value ledspot gu5.3 mr16 5.8w Farbcode 930
Die Zuleitung vom Dach zu den LEDs im Dachüberstand ist bis zur letzten LED ca. 30m zur ersten 20m. NYM 3 x 1,5 (nur 2 Adern verwendet).
Vielen Dank für's Lesen und nochmehr Dank für Antworten

