Hallo allerseits,
ich würde mich freuen, wenn ihr mir etwas helfen könntet, da meine elektrotechnischen Fähigkeiten etwas eingerostet sind.
Aktuell betreibe ich einen LED Wechselblinker mit 2 LEDs an 12-13 Volt
die LEDs haben 2 Volt und 20 mA
Ich möchte die Schaltung erneuern
so dass die beiden LEDs gleichzeitig blinken
mit folgendem Leuchtverhalten:
kurzes leuchten ein (<1 Sekunde)
längere Aus-Phase (5 - 10 Sekunden)
so ungefähr
Vielleicht könnten ihr mir dazu mal einen Schaltungsvorschlag machen.
Vielen Dank
Grüsse Tim
Schaltung für LED Blinker
Moderator: T.Hoffmann
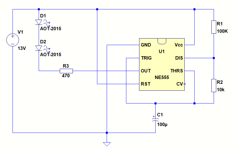
Hi
vom Timing funktioniert die Schaltung perfekt.
Ich habe nur das Phänomen, dass die LEDs in der Aus-Phase noch mit ca. 60% leuchten.
Habe ich irgendwo noch einen Fehler drin
oder was muss ich verändern, damit die LEDs komplett ausgehen?
Vielen Dank
vom Timing funktioniert die Schaltung perfekt.
Ich habe nur das Phänomen, dass die LEDs in der Aus-Phase noch mit ca. 60% leuchten.
Habe ich irgendwo noch einen Fehler drin
oder was muss ich verändern, damit die LEDs komplett ausgehen?
Vielen Dank
Dann leuchten sie schon mit sehr wenig Spannung. Kannst Du statt 2 einfach 4 von diesen LEDs nehmen? Dann sollten sie in der Aus-Phase auch wirklich aus sein. Oder Versorgungsspannung reduzieren (z.B. auf 6V)Ich habe nur das Phänomen, dass die LEDs in der Aus-Phase noch mit ca. 60% leuchten.

