Solarleuchte im Eigenbau - Bauteileauslegung

Fragen zu Schaltungen, Elektronik, Elektrik usw.

Moderator: T.Hoffmann

Antworten
Benutzeravatar
Qs'Tree
Mega-User
Mega-User
Beiträge: 196
Registriert: So, 04.06.06, 19:30
Wohnort: Bayern

Sa, 21.04.07, 23:50

Ich habe jetzt eine wirklich superhelle LED-Lampe zusammengefummelt. Basis ist der LT1073.
Folgender Schaltplan liegt hierbei zu Grunde:
583_LT1073_1.jpg
583_LT1073_1.jpg (15.49 KiB) 106813 mal betrachtet
(vgl. tech. Datenblatt Linear Technology Seite 1)

Als Leuchtmittel kommt eine 10mm 4-Chip-HighPower LED mit 11 Lumen zum Einsatz
583_10mm_1.jpg
583_10mm_1.jpg (2.9 KiB) 106816 mal betrachtet
Parallel dazu habe ich eine Solarlampe (1,2V) mit Spannungswandler aufgebaut (btw, die Angabe von 10V an der Solarzelle ist falsch, es sind nur 2,4V).
Hier der Schaltplan dazu:
583_Schaltplan_martin_1.jpg
Nachtrag: Diese Schaltung funktioniert, aber die Helligkeit der LED ist nur Durchschnitt !!!

Die Schaltung mit dem LT1073 zieht 100mA aus dem 1,2V Akku, die Solarlampe mit einer 5mm LED (Hyperbright LED white 16.000 mcd 20° 3.6V), zieht 27mA aus dem 1,2 Akku.
Hier ein Bild mit den zwei aufgebauten Schaltungen:
583_vergleich2_1.jpg
Und hier nun der ultimative Helligkeitsvergleich (an meiner Zimmerdecke): :wink:
583_vergleich_1.jpg
Links die 10mm LED, rechts die 5mm LED. Wohlgemerkt, die LEDs werden jeweils nur von einem 1,2 Volt Akku gespeißt. 8)

Es ist nun wohl klar, welche Lampe ich gerne als Solarlampe im Garten hätte, nur ......

:?: :?: Wie gekomme ich bei dem LT1073 eine Tagabschaltung hin??? :?: :?:
Zuletzt geändert von Qs'Tree am Mo, 09.07.07, 16:22, insgesamt 1-mal geändert.
martin160257
Mega-User
Mega-User
Beiträge: 211
Registriert: Mo, 27.11.06, 21:54
Wohnort: Arnsberg
Kontaktdaten:

Mo, 23.04.07, 21:43

Hallo
Ich habe einen ineresanten Step-Up-Wandler gefunden der aus einer Akku-Zelle bis zu 5V mit über 100mA
leistet. Der L6920DB Wen es interessiert das Datenblatt ist Hier

http://www.st.com/stonline/products/lit ... /11378.pdf

Zu beschaffen bei eBay nur danach suchen, der Preis ist OK.
Der Strom reicht für 3Stck. 16000mC LEDs und damit ist eine Gartenleuchte sehr schön hell.
Und das schönste an dem Teil ist der Abschalteingang der den Chip Totschaltet und keinen Strom während des
Ladens verbrät wie es hier schon beschrieben wurde.
Auch bei dem letzten Beitrag.
Was haltet ihr von dem Teil?
Benutzeravatar
Qs'Tree
Mega-User
Mega-User
Beiträge: 196
Registriert: So, 04.06.06, 19:30
Wohnort: Bayern

Mi, 25.04.07, 21:47

Die Abschaltfunktion beim L6920 finde ich schon mal gut. Aber wie gekomme ich diese in einer Schaltung umgesetzt, nochdazu wenn eine Solarzelle mit im Spiel ist? Mittels Spannungsteiler?
Evtl. kann mal jemand einen Schaltplan reinhängen?

Thanks :D
martin160257
Mega-User
Mega-User
Beiträge: 211
Registriert: Mo, 27.11.06, 21:54
Wohnort: Arnsberg
Kontaktdaten:

Do, 26.04.07, 19:54

steht doch im Datenblatt, habe den Bereich mal rauskopiert

Shutdown pin. When pin 5 is below 0.2V the device is in shutdown,
when pin 5 is above 0.6V the device is operating.

Heist frei übersetzt
Wenn Pin 5 unter 0,2V ist schaltet er komplett ab,
wenn er über 0,6V ist arbeitet er.
Also einen 0/8/15 Transistor direkt von der Solarzelle gesteuert schaltet den Pin 5 auf Masse
wenn keine Spannung mehr kommt wird der T hochohmig und ein Pul-Up-Widerstand zieht den Pin 5
hoch. Und dann arbeitet er.
Über den Basis-Spannungsteiler ist dann sogar die Resthelligkeit einstellbar wann er starten soll.
Hoffe geholfen zu haben
werde mal was auf Papier kritzeln wenn gewünscht.
Benutzeravatar
Qs'Tree
Mega-User
Mega-User
Beiträge: 196
Registriert: So, 04.06.06, 19:30
Wohnort: Bayern

Do, 26.04.07, 21:05

Jow, denke ich hab's (großteils) gerafft.
Ne Skizze wäre dennoch nicht schlecht.

Schon mal danke im voraus :wink:
martin160257
Mega-User
Mega-User
Beiträge: 211
Registriert: Mo, 27.11.06, 21:54
Wohnort: Arnsberg
Kontaktdaten:

Sa, 28.04.07, 13:37

Hier die Schaltung.
Ausgehend von dem Schaltbild im Datenblatt
1122_Schaltung__L6920DB_1.jpg
Edit
Habe gerade gesehen das ich den Akku in dem Schaltbild vergessen habe.
Doch wer sich mit diesen Schaltungen beschäftigt sollte wissen wo der hingehört.
Für alle Anderen, der Plus zwischen die Diode und die Spule und der Minus an die allgemeine Masse.
Also parallel zu dem linken Kondensator.


Der Spannungsteiler unterhalb der Spule greift direkt die Spannung der Solarzelle ab.
Das bedeutet wenn Tagsüber Licht einfällt und Strom von der S-Z in den Akku geladen wird
schaltet der T den SHDN auf 0 damit wird der L6920DB hochohmig geschaltet, und so gut wie
kein Strom fließt mehr, weit unter 1mA.


Ein Problem sehe ich aber noch.
Ich gehe mal davon aus das 2 Akkus in Reihe in der Schaltung sind, und der Bat.low Spannungsteiler
an LBI so dimensioniert ist das bei 2V die abschaltung erfolgen soll.
Bei erreichen der 2V Lastspannung schaltet der LBI Eingang den Wandler ab. So weit so gut.
Nur dann erholt sich die Akkuspannung ohne Last auf 2,4V Leerlauf und damit startet er wieder, um dann
sehr schnell wenn die Spannung wieder auf 2V abgesunken ist abzuschalten. Und das Spiel geht von vorn los.
Das heist die LED flackert, ich weis nicht wie schnell aber das muss noch irgendwie unterbunden
werden sonst wird der Akku das nicht lange mitmachen. Er wird troz Sicherung tiefentladen.
Kann da jemand mit einem guten Tipp helfen?
Benutzeravatar
dieter_w
Mega-User
Mega-User
Beiträge: 398
Registriert: So, 18.02.07, 11:15

Mo, 30.04.07, 22:58

Hallo alle,

ich habe mal einen neuen Vorschlag zur allgemeinen Diskussion:

Ich habe die LED-Treiberschaltung aus http://members.shaw.ca/novotill/LedSupp ... /index.htm mit der Solarpaneelanschaltung nach Qs'Tree kombiniert. Alles unter dem Vorzeichen eines einfachen Schaltungsaufbaus und der ebenso einfachen Bauteilebeschaffbarkeit.
(Die ursprüngliche Schaltung mit dem IC PR4401 ist zwar an Einfachheit nicht mehr zu toppen, aber die Möglichkeit der Freigabe durch ein Signal "Tageslicht vorhanden" ist nicht so einfach wie ich hier gelesen habe.)

Als erster theoretischer Entwurf sieht die Schaltung wie folgt aus:
1493_solarleuchte4_1.jpg
Eine Testleiterplatte ist in Vorbereitung, über Ergebnisse werde ich hier bei Interesse berichten.

Schöne Grüße,
Dieter
Benutzeravatar
Qs'Tree
Mega-User
Mega-User
Beiträge: 196
Registriert: So, 04.06.06, 19:30
Wohnort: Bayern

Di, 01.05.07, 21:39

@dieter_w: Bis dato hab ich es vermieden, mir selbst Spulen zu wickeln. Bin mal auf die Helligkeit der LED gespannt. 8)
Als immer her mit den Ergebnissen!!!
Ich gehe davon aus, dass für die "Ladeschaltung" nur eine Diode ausreichend ist, D2 kann entfallen. R5 sollte deutlich höher gewählt werden können, ich denke so 22-100k.
Hab schon viel über selbstgewickelte Spulen gelesen. Soll relativ einfach sein, sofern man den richtigen Draht und den geeigneten Ferritkern hat...

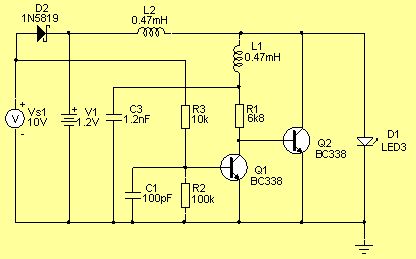
Ich hab hier noch einen Schaltplan, wie er in ähnlicher Form immer wieder in Solargartenlampen verwendet wird.
583_Schaltplan3Transistoren_1.jpg
583_Schaltplan3Transistoren_1.jpg (19.99 KiB) 106857 mal betrachtet
Nachtrag: Diese Schaltung funktioniert, wurde aber noch verbessert !!!

Allerdings habe ich die Bauteile & die Werte verändert, um die Helligkeit der LED zu erhöhen.
Der Abgleich zwischen der Spule und den drei Transistoren ist extrem wichtig und hat direkten Einfluß auf die Leuchtstärke der LED. Die Spule ist von Fastron und weißt einen hohen Stomfluß bei geringem Widerstand auf.
Bei den o.g. Schaltung fließen ca. 24mA durch eine superhelle weiße LED.

Hier mal die Simulation des Spannungsverlaufs an der LED:

Spannungsverlauf mit Standardbauteilen
583_1_1.jpg
Spannungverlauf mit optimierten Bauteilen
583_2_2N3906_1.jpg
Zuletzt geändert von Qs'Tree am Mo, 09.07.07, 16:23, insgesamt 1-mal geändert.
Benutzeravatar
dieter_w
Mega-User
Mega-User
Beiträge: 398
Registriert: So, 18.02.07, 11:15

Di, 01.05.07, 22:54

@ Qs'Tree:

Die Spule ist ein kleiner Ringkern mit 12 / 4 Windungen. Da geht man glaube ich nicht kaputt beim Wickeln!
Und die beiden Dioden im Eingang hast Du selbst erst in die Schaltung eingearbeitet. Ich dachte, dieser Schaltungsteil ist durch Deine Versuche schon optimal dimensioniert und kann ungesehen übernommen werden?

Man muss beim selbst optimieren nur vorsichtig sein.
Dein zweites Oszillogramm sieht mir bereits leicht bedenklich aus, die LED scheint strommäßig sehr weit ausgefahren zu sein, wenn sich in den Impulsspitzen eine Flussspannung nahe 4 Volt einstellt. Leg' mal zum Testen einen Widerstand von 1 oder 2,2 Ohm in Reihe zur LED und oszillografiere den Spannungsabfall darüber (Masseanschluss des Oszis beachten / Kurzschlussgefahr). Aus den gemessenen Werten kannst Du dann rechnerisch auf den LED-Strom schließen.
Im Datenblatt zum PR4401 sind dazu ebenfalls einige sehr interessante Ausführungen gemacht worden.

Bei allen batteriebetriebenen Schaltungen sollte man Wert auf Schaltungen mit geringen Verlusten / hohem Wirkungsgrad legen. Und nicht um jeden Preis auf maximalen Output aufziegeln, was dann immer zu Lasten der Leuchtdauer geht. Man muss bedenken: Die kleine Solarzelle muss in der Lage sein, tagsüber die in der Nacht aus dem Akku entnommene Energie nachzuliefern. Es sind auch mal Tage, an denen nicht greller Sonnenschein ist.
Und die angegebene Quelle aus Kanada, das scheint ein sehr gute "Edelbastler" zu sein. Seine Schaltungen scheinen auf den ersten Blick recht ausgereift zu sein.

Die Platine ist bestückt, morgen gibt's evtl. die ersten Fotos bzw Testberichte.

Dieter
luckylu1
Hyper-User
Hyper-User
Beiträge: 1405
Registriert: So, 29.04.07, 05:11
Wohnort: berlin

Mi, 02.05.07, 00:23

falls es noch interessant ist,habe einen mosfet gefunden,der ab nur 1V gatespannung arbeitet

2N7002 heist das teil
Benutzeravatar
Qs'Tree
Mega-User
Mega-User
Beiträge: 196
Registriert: So, 04.06.06, 19:30
Wohnort: Bayern

Mi, 02.05.07, 22:42

@Dieter:
Du kannst das Schaltungsteil schon so übernehmen. Da Du aber damit die Tagabschaltung erreichen willst, kannst du auch einen einfachen Spannungsteiler verwenden - ist einfach günstiger.
Die Oszillogramme wurden mit CircuitMaker simuliert, also keine realen Werte. Ein realer Oszi wäre natürlich super, habe nur leider keinen. Aber guter Tipp!
Läuft der Testaufbau?

@luckylu1:
Jow, Danke für den Hinweis. Mal sehen ob mir dazu noch was einfällt.

greetz
Qs'Tree
Benutzeravatar
dieter_w
Mega-User
Mega-User
Beiträge: 398
Registriert: So, 18.02.07, 11:15

Do, 03.05.07, 05:55

Qs'Tree hat geschrieben:@Dieter:
Läuft der Testaufbau?
Noch nicht. Es fehlt noch ein wichtiges Teil. Aber heut' oder morgen - denke ich - kann's los gehen!
Benutzeravatar
dieter_w
Mega-User
Mega-User
Beiträge: 398
Registriert: So, 18.02.07, 11:15

Do, 03.05.07, 05:57

Qs'Tree hat geschrieben:@Dieter:
Du kannst das Schaltungsteil schon so übernehmen. Da Du aber damit die Tagabschaltung erreichen willst, kannst du auch einen einfachen Spannungsteiler verwenden - ist einfach günstiger.
Naja, in Deinem Schaltungsvorschlag war dadurch ja auch nur die Entkopplung von der Ladung und letztendlich die Tagabschaltung gewollt ...

Aber - die Sache mit dem 2N7002 wäre sicherlich auch einen Versuch wert. Oder was denkst Du?
Benutzeravatar
Qs'Tree
Mega-User
Mega-User
Beiträge: 196
Registriert: So, 04.06.06, 19:30
Wohnort: Bayern

Do, 03.05.07, 20:18

Einen Versuch ist es auf jeden Fall wert, wenn schon ein geeigneter MOSFET von Luckylu1 gefunden wurde. Leider hab ich gerade erst eine neue Bauteillieferung bekommen. Das kann also etwas dauern. Ich werde aber mal einen Schaltplan zurechtbasteln.
Benutzeravatar
dieter_w
Mega-User
Mega-User
Beiträge: 398
Registriert: So, 18.02.07, 11:15

Do, 03.05.07, 20:43

Die Wandlerschaltung läuft erstmal ganz gut, hier die gesampelte Uce am Wandlertransistor:
1493_UceDS0004_1.gif
1493_UceDS0004_1.gif (4.81 KiB) 106830 mal betrachtet
Bin mit der Effizienz und dem Verhalten über den gesamten Betriebsspannungsbereich noch nicht zufrieden, da muss noch etwas optimiert werden. Jedenfalls arbeitet die Schaltung ab etwa 0,8 Volt Betriebsspannung.
(Die Anschaltung des Paneels geht so noch nicht, die wird noch geändert.)

Hab' heute längere Zeit mit unserem Schaltungsentwickler gefachsimpelt, die Variante mit 'nem MOSFET hält er für nicht besonders geeignet. Zumindest nicht bei einer Schaltung mit einem möglichen Betriebsspannungsbereich zwischen 0,9 und 1,3 Volt.

Ich werde aber auch noch mal Experimente mit dem PR4401 machen, um mir ein Bild zu machen, welche Schaltungsvariante die optimalere ist.
Benutzeravatar
Qs'Tree
Mega-User
Mega-User
Beiträge: 196
Registriert: So, 04.06.06, 19:30
Wohnort: Bayern

Mi, 23.05.07, 23:18

Tach zusammen,

gibt es irgendetwas Neues auf dem Gebiet der Solarlampen?

Aktuell habe ich 12 selbstgebaute Lampen im Dauerbetrieb. Diese setzen sich wie folgt zusammen:

4 Lampen mit 3x 1,2V Akkus und je einer 5mm Nichia High End LED mit 20mA. Leuchtdauer > 10 Std.
2 Lampen mit 3x 1,2 V Akkus und je einer 10mm LED (4-Ship Technology) mit 80 mA- Leuchtdauer > 8 Std.
6 Lampen mit 1x 1,2 V Akkus und je einer superhellen LED (Ansteuerung getaktet) - Leuchtdauer ca. 6 Std.

Die zugehörigen Schaltpläne, inkl. der Daten zu den verwendeten Solarzellen, hab ich ja bereits gepostet.

Mein letzter Schaltplan zu dem 1,2V Akku-Betrieb funzt echt gut. Die Leuchtdauer ist extrem hoch & die LEDs sind extrem hell (man sollte definitiv nicht direkt in die LED sehen). Das Einschaltverhalten bei Dunkelheit funzt ebenfalls gut. Gelegentlich kommt es vor, dass man R2 durch einen 1Mohm Widerstand ersetzten muß, sonst kommt es bei Dämmerungsbeginn zum unerwünschten Blinken der LED. Die ist aber von den allg. Bauteiletoleranzen abhängig. Ebenfalls von R2 ist es abhängig ob die, von mir verwendete, gewickelte Spule im Hochtonbereich "pfeift" oder nicht.

Aktuell werfen einen OBI & Co. die Billig-Solarlampen für 3,99 Euro nach. Da fragt man(n) sich, warum es nirgendwo günstige Solarzellen gibt... :cry:
Darum kleiner Tipp am Rande, wenn man bei Conrad eine "Solarkappe" für 5 Euro kauft, dann erhält man eine nutzlose Kappe, einen (fast nutzlosen) kleinen Solarmotor mit Propeller und eine Solarzelle (Dünnschichtmodul 7,5 x 6 cm) mit rund 4 V Kurzschlußspannung und einen Kurzschlußstrom von ca. 90mA. Also um einiges günstiger als die sonstigen Solarzellen bei "C" und qualitativ um Längen besser als die Module aus den Baumarkt-Solarlampen.

Als nächstes werde ich wohl mal ein 3,99 Euronen-Baumarkt-Lampen-Modding durchziehen. Die Bilder vorher <-> nacher stelle ich dann hier vor ...... :wink:

greetz
Qs'Tree
Zuletzt geändert von Qs'Tree am Di, 29.05.07, 18:52, insgesamt 1-mal geändert.
luckylu1
Hyper-User
Hyper-User
Beiträge: 1405
Registriert: So, 29.04.07, 05:11
Wohnort: berlin

Do, 24.05.07, 03:19

coole idee und danke für die tips

ps:der ringkern bei deiner schaltung mit dem 1073 und der 10mm led ist mechanisch zu gross, über diese kerngrösse hab ich schon bis zu 30 W übertragen. wenn du einen etwas kleineren massstab anlegst,etwas dickeren draht und ein paar windungen mehr nicht scheust, wird dein wirkungsgrad noch steigen, da die ummagnetisierungsverluste geringer werden.
Benutzeravatar
dieter_w
Mega-User
Mega-User
Beiträge: 398
Registriert: So, 18.02.07, 11:15

Do, 24.05.07, 06:29

Qs'Tree hat geschrieben: Solarzelle (Dünnschichtmodul 7,5 x 6 cm) mit rund 4 V Kurzschlußspannung
4 Volt Kurzschlussspannung? Hmmh, das ist ja wirklich revolutionär!

(oder war's die Leerlaufspannung?) :wink:
Benutzeravatar
Qs'Tree
Mega-User
Mega-User
Beiträge: 196
Registriert: So, 04.06.06, 19:30
Wohnort: Bayern

Do, 24.05.07, 19:42

@Luckylu1: Danke für die Tipps zur Spule, werde ich bei Gelegenheit mal antesten. Hab schon gemerkt, dass die Spule nicht unbedingt das Optimum darstellt.

@dieter_w: Jow, Leerlaufspannung !!! :oops:
War schon etwas später.... und ein paar Beck's waren auch noch dabei ;-)
Was macht deine Schaltung?
Benutzeravatar
dieter_w
Mega-User
Mega-User
Beiträge: 398
Registriert: So, 18.02.07, 11:15

Do, 24.05.07, 20:46

Qs'Tree hat geschrieben:@Luckylu1: Danke für die Tipps zur Spule, werde ich bei Gelegenheit mal antesten. Hab schon gemerkt, dass die Spule nicht unbedingt das Optimum darstellt.
'ne gute Quelle für kleine Ringkerne sind defekte Energiesparleuchten. Bei denen ist fast überall der Ansteuerübertrager auf einen Mini-Ringkern gewickelt. Der sollte für unsere Zwecke gute Dienste tun!
@dieter_w: Jow, Leerlaufspannung !!! :oops:
War schon etwas später.... und ein paar Beck's waren auch noch dabei ;-)
Beck's??? Ich kenne nur Seoul Semiconductor oder Cree ... :lol:
Was macht deine Schaltung?
Ich glaub' das wird momentan nix wegen Zeitmangel. Das sind echt keine Arbeiten für den Sommer!
Bei mir wartet eigentlich das Dachgeschoss auf den Ausbau, da sollte man sich eigentlich nicht mit popeligen Solarfunzeln beschäftigen ...

Ich hab' erstmal beim Hornbach für 4,95 Euro zugeschlagen, die hat IMHO 'ne recht ordentliche Zelle auf'm Dach (offenbar Dünnschichtmodul; volle Fläche, nicht nur vier schmale Streifen aktive Fläche wie bei den meisten Billigleuchten.) Da habe ich mir 'n paar Forschungsobjekte für den Winter hingelegt.

Bis dann,
Dieter
Benutzeravatar
tho_weiss
Mega-User
Mega-User
Beiträge: 129
Registriert: Di, 18.07.06, 17:48

Di, 29.05.07, 08:44

Ich glaub' das wird momentan nix wegen Zeitmangel. Das sind echt keine Arbeiten für den Sommer!
Bei mir wartet eigentlich das Dachgeschoss auf den Ausbau, da sollte man sich eigentlich nicht mit popeligen Solarfunzeln beschäftigen ...


Bis dann,
Dieter
Also Dachgeschossausbau mache ich im Winter... dann isses da auch nich soo warm :D

Also keine faulen ausreden, Solarlampen bauen!![/quote]
Benutzeravatar
dieter_w
Mega-User
Mega-User
Beiträge: 398
Registriert: So, 18.02.07, 11:15

Di, 29.05.07, 09:21

tho_weiss hat geschrieben: Also Dachgeschossausbau mache ich im Winter... dann isses da auch nich soo warm :D
Wenn man das richtige Dämm-Material eingesetzt hat, dann kann man sich auch im Hochsommer an derartige Arbeiten wagen!
Also keine faulen ausreden, Solarlampen bauen!!
Zu Befehl! :wink:
Benutzeravatar
Qs'Tree
Mega-User
Mega-User
Beiträge: 196
Registriert: So, 04.06.06, 19:30
Wohnort: Bayern

Fr, 22.06.07, 23:59

Tach zusammen,
hat hier mal einer noch Versuche mit dem LT1073 gemacht :?: :?: :?:
Irgendwie bin ich zu blöd für eine Tagabschaltung. :wink:
Wie könnte denn ein Schaltplan zu einer Solarlampe mit dem LT1073 aussehen?

Thanx !!!
luckylu1
Hyper-User
Hyper-User
Beiträge: 1405
Registriert: So, 29.04.07, 05:11
Wohnort: berlin

Sa, 23.06.07, 00:28

nimm die obige schaltung und schalte die solarzelle über eine eine schottkydiode direkt an die batterie, die schottkydiode in den minuszweig legen!

in die masseleitung des ic´s schaltest du einen jfet (der ist ohne neg. gatespannung selbstleitend)

das gate verbindest du mit dem minuspol der solarzelle, da der um den betrag der flussspannung der diode, negativer ist als die masse, sollte der j-fet sperren, wenn die solarzelle eine geringe spannung produziert.

das ist nur ein gedanklicher ansatz, bin auch grad schon etwas müde^^
Benutzeravatar
Qs'Tree
Mega-User
Mega-User
Beiträge: 196
Registriert: So, 04.06.06, 19:30
Wohnort: Bayern

Sa, 23.06.07, 00:46

Klingt schon mal nicht schlecht. Werd mal drüber schlafen und morgen einen Schaltplan basteln, sofern mir mein Töchterchen dafür Zeit läßt. Könnte der jFET Probleme machen wegen der geringen Solarzellenspannung, oder kommt es hier nur auf den Betrag der Flußspannung an? Ich hab's mit FETs so überhaupt nicht, ich weiß nur, dass viele nicht unter 2V arbeiten - leihenhaft gesprochen...
Ich glaub ich hab auch noch einige FETs rumliegen, da könnte ich mal was zusammenlöten...
Antworten