Elektronik rund um die LED

Fragen zu Schaltungen, Elektronik, Elektrik usw.

Moderator: T.Hoffmann

Antworten
Benutzeravatar
Sailor
Moderator
Beiträge: 9427
Registriert: Di, 28.11.06, 22:16
Wohnort: Saarland, Deutschland und die Welt

Fr, 14.12.07, 12:37

Hier soll eine Folge von Beiträgen mit allen wichtigen Schaltungen rund um das Thema LED vorgestellt und erklärt werden.

Den Aufbau habe ich mir so vorgestellt:

1. Beschreibung der Aufgabe der Schaltung
2. Schaltbild
3. Erläuterung der Wirkungsweise ggf. mit Simulation

Jede Schaltung soll in einem eigenen Betrag nach diesem Muster vorgestellt werden.

Gemeinschaftsarbeit ist erwünscht. Wird eine Schaltung von mehreren Autoren bearbeitet, bitte ich um eine PM an mich oder den 1. Autor.

In den verschiedenen Beiträgen der Foren beschriebene Schaltungen werde ich in den kommenden Wochen zusammenfassen und unter dem Namen eines Mitautors hier veröffentlichen.

Kommentare oder Rückfragen zu den einzelnen Schaltungen sind hier nicht zugelassen und werden ohne Rückfrage gelöscht.

Diese sollen in dem entsprechenden Beitrag zu einem konkreten Anwendungsfall geschrieben werden oder durch PM an den Autor oder an mich.

Dieses Kompendium soll dazu dienen, in Beiträgen auf die Schaltung hinzuweisen um dann im Beitrag selbst eine Anpassung an das Problem vorzunehmen.

Dazu werden die Schaltungen durchnummeriert.

Ich freue mich auf eine rege Beteiligung und Unterstützung!
Borax
Star-Admin
Star-Admin
Beiträge: 12243
Registriert: Mo, 10.09.07, 16:28

Fr, 14.12.07, 16:28

Gemeinschaftsarbeit Borax und Sailor

Aufgabe

Das Licht soll beim Schalten weich ein- und ausblenden.

Schaltung 1

Im einfachsten Fall kann man die Grundschaltung einer Ein/Ausschaltverzögerung dafür verwenden:
FadeInOut1.png
FadeInOut1.png (4.66 KiB) 88476 mal betrachtet
Erklärung:

Solange der Schalter offen ist, fließt kein Basisstrom zum Transistor T1, daher ist dieser gesperrt (LED aus).
Wenn der Schalter geschlossen wird, kann über die Widerstande R3 + R2 ein Basisstrom fließen, dadurch kann das LED leuchten. Anfangs ist aber der Kondensator C1 noch ungeladen und 'nimmt' dem Transistor den größten Teil des Basisstroms weg (er liegt parallel zu R2 + Basis-Emitter von T1). Dadurch beginnt der Basisstrom erst sehr langsam und bewirkt das Fade in.
Wenn der Schalter wieder geöffnet wird, wirkt der Kondensator wie eine kleine 'Batterie' und versorgt T1 noch mit einem abnehmenden Basisstrom, so dass das LED nur langsam ausgeht.

Die Fade-in/Fade-out Zeiten sind nicht gleich lang. Grob kann man mit der doppelten Fade-out Zeit rechnen.

Dimensionierungsbeispiel mit Simulation:

Bild

Da hier einige Led-Leisten versorgt werden sollten, ist nur ein kleiner Wert für R1 als 'Gesamtwiderstand' von LEDs und Vorwiderständen eingezeichnet. Wie man in der Simulation sieht, erhält man mit den angegebenen Werten eine Fade-in Zeit von 1-2 Sekunden und eine Fade-out Zeit von etwa 4 Sekunden bei einem max. Strom von 900 mA.

Zusatzaufgabe

Die Fade-in/Fade-out Zeiten halbwegs gleich lang sein oder jede dieser Zeiten unabhängig voneinander einstellbar.

Schaltung 2
FadeInOut.png
FadeInOut.png (3.81 KiB) 88346 mal betrachtet
(von http://www.bader-frankfurt.de/ledschaltungen.htm)

Erklärung (von Sailor)

Um es einfacher zu machen, gehen wir davon aus, dass die 12 Volt vom Netzteil schon anliegen und nur ein Schalter von den 12 Volt zum R1 führt. Die Kondensatoren lassen wir zunächst weg - die kommen später ins Spiel.

Dieser Schalter S1 ist geöffnet.

Wenn der Schalter geöffnet ist liegt an der Basis des Transistors Q1 keine Spannung an und es kann daher auch kein Strom von der Basis zum Emitter fließen. Das hat zur Folge dass der Transtor Q1 geschlossen ist.
Wenn Q1 geschlossen ist, kann von Plus über R2 und Q1 kein Strom fließen. Über R2 und R3 liegt aber die Plus-Spannung an der Basis von Transistor Q2. Damit fließt dort ein Strom von der Basis zum Emitter und der Transistor öffnet.

Wenn Transistor Q2 öffnet, fließt ein Strom von Plus über die LED-Reihen, die Kollektor-Emitter-Strecke des Transistors Q2 und die LED´s leuchten.

Die LED´s leuchten also, wenn der Schalter geöffnet ist.

Schließen wir nun den Schalter.

Damit liegt über R1 eine Spannung an der Basis des Transistors Q1 an, die einen Strom von der Basis zum Emitter dieses Transistors. Der Transistor öffnet. Das hat zur Folge, dass Lötpunkt Kollektor Q1 und R2 nur noch 0,7 Volt Spannung anliegen, die Diodenspannung der Kollektor-Emitter-Strecke.

Damit wird der Stromfluss über die Basis-Emitter-Strecke des Transistors Q2 unterbrochen und der Transistor sperrt. Dies führt zu einer Unterbrechung des LED-Kreises und die LED´s gehen aus.

Die LED´s gehen aus, wenn der Schalter geschlossen ist.

Der Strom durch die Basis-Emitter-Diode der Transistoren wird durch den Basiswiderstand bestimmt.
Dies sind R1 für den Transistor Q1 und R3 für den Transistor Q2. Um diesen Widerstand auszurechnen, muss man in das Datenblatt des Transistors schauen. Dort steht der zulässige BE-Strom drin. Nach diesem Wert und der angelegten Spannung wird der Widerstand nach dem Ohmschen Gesetz R = U/I ausgerechnet.

Kommen wir jetzt zur Wirkung der Kondensatoren in der Schaltung:

Um es einfacher zu machen gehen wir davon aus, dass ein durchgeschalteter Transistor eine direkte Verbindung vom Kollektor zum Emitter hat, gerade so, als wäre es ein idealer Schalter. Natürlich wissen wir dass auch bei geöffnetem Transistor noch die Diodenspannung von 0,7 Volt anliegt.

Der Schalter ist geschlossen.
RC-Glied-GSchalter.png
RC-Glied-GSchalter.png (2.19 KiB) 88169 mal betrachtet
Transistor Q1 leitet also und der Kollektor hat Masse. Der Kondensator C1 ist aufgeladen, weil er über den geöffneten Transistor Q1 zwischen 12 Volt und Masse liegt. Über den Widerstand R2 messen wir ebenfalls 12 Volt, beide Bauteile sind parallel.

Der Kondensator C2 ist entladen, weil er mit dem Plus-Beinchen über den Widerstand R3 und den Transistor Q1 an Masse liegt. Damit sind beide Beinchen an Masse und der Kondensator hat keine Ladung. Transistor Q2 ist gesperrt und die LED´s leuchten nicht.

Nun öffnen wir den Schalter.
RC-Glied-OSchalter.png
RC-Glied-OSchalter.png (2.2 KiB) 88189 mal betrachtet
Der Transistor Q1 sperrt sofort, weil ihm die Basisspannung entzogen wird. Damit liegt das Minusbeinchen von Kondensator C1 nicht mehr an Masse. Der Kondensator C1 entlädt sich über den Widerstand R2. Dieser Entladestrom ist aber nicht nur in diesem Stromkreis Plus C1 – R2 – Minus C1 wirksam, weil er zu einem Spannungsabfall über dem Widerstand R1 führt, der zunächst dem Strom bei einem geöffneten Transistor Q1 entspricht. Im Umschaltmoment liegen also wegen dieses Stromes über dem Widerstand R2 immer noch 12 Volt an.

Da sich der Kondensator C1 jedoch über den Widerstand R2 langsam entlädt, nimmt auch die Spannung über dem Widerstand R2 langsam ab. Mit dem Abnehmen dieser Spannung steigt die Spannung an der Minus-Seite des Kondensators C1 langsam an und es beginnt ein Strom von Plus über R2 , R3 und die Basis – Emitter Strecke des Transistors Q2 zu fließen.

Da der Strom zunächst nur sehr klein ist, weil der Strom vom Kondensator C1 ja noch einen großen Spannungsabfall über dem Widerstand R1 verursacht, macht der Transistor Q2 nur ein klein wenig auf. Erst mit wachsender Entladung des Kondensators und der damit kleiner werdenden Spannung über dem Widerstand R2 wächst auch der Strom über die Basis – Emitter – Strecke des Transistors Q2 an und dieser Transistor öffnet langsam immer mehr.

Mit diesem langsamen Öffnen wirkt er wie ein Widerstand, der immer kleiner wird.

Da er in Reihe mit den LED-Reihen geschaltet ist, werden diese immer heller.

Wenn der Kondensator C1 entladen ist und keinen Spannungsabfall über dem Widerstand R2 mehr erzeugt, fließt der volle Basis – Emitter – Strom im Transistor Q2 und der Transistor Q2 ist voll aufgesteuert, die LED´s leuchten in voller Helligkeit.

Die Kombination C1 und R2 ist für das langsame Einfaden verantwortlich.

Für die Geschwindigkeit des Vorganges sind die Größe des Widerstandes R2 und die Größe des Kondensators C2 bestimmend.

Mit steigender Spannung an der Basis des Transistors Q2 lädt sich auch der Kondensator C2 auf, weil an der Plus-Seite nun 12 Volt anliegen und das Minus Beinchen direkt an Masse liegt.

Nun schließen wir den Schalter.
Der Kondensator C1 ist entladen, der Kondensator C2 ist voll geladen.

Mit dem Schließen des Schalters schaltet der Transistor Q1 durch und der Kollektor hat Massepotential. Der Kondensator C1 kann sich wieder aufladen, da nun wieder die volle Spannung über den beiden Anschlüssen liegt.

Der Kondensator C2 ist noch voll geladen und hält den Transistor Q2 noch voll geöffnet. Dieser Kondensator hat nun zwei Wege sich zu entladen:

1 direkt über die Basis – Emitter – Strecke des Transistors Q2 und
2. über R3 und den geöffneten Transistor Q1

Mit abnehmender Entladung des Kondensators C2 nimmt der Strom durch die Basis – Emitter – Strecke des Transistors Q2 ab. Der Transistor Q2 schließt langsam und die LED´s gehen langsam aus, weil mit dem langsamen Schließen des Transistors der Vorwiderstand für die LED-Reihen größer wird.

Die Kombination C2 und Basis – Emitter – Strecke des Transistors Q2 in Verbindung mit der Kombination C2 – R3 und geöffnetem Transistor Q1 ist für das langsame Einfaden verantwortlich.

Damit sind wir wieder in unserem Ausgangszustand vom Beginn unserer Betrachtung:

Der Schalter ist geschlossen, Transistor Q1 geöffnet, der Kondensator C1 geladen, der Kondensator C2 entladen und der Transistor Q2 gesperrt.

Damit kann das Spielchen von Neuem beginnen!

Bestimmung der Zeit

Dann betrachten wir uns zunächst das Einfaden.

Nachdem Borax uns freundlicherweise schon die Simulation zur Verfügung
gestellt hat, können wir die theoretischen Überlegungen auch in der Grafik
nachvollziehen.

Wie oben beschrieben ist für das Einfaden die
Widerstand-Kondensator-Kombination (RC-Kombination) R2 und C1 zuständig.

Lade- und Entladevorgänge in Kondensatoren laufen sehr schnell aber nicht
zeitlos ab. Wie bei allen Vorgängen, in denen sich Potentiale einander
angleichen, ist bei einem anfänglichen sehr großen Potentialunterschied die
Angleichung sehr schnell und wird dann immer langsamer, je dichter die
beiden Potentiale zusammenkommen.

Theoretisch werden die beiden Potentiale niemals ausgeglichen. Sie werden
sich nur immer weiter einander angleichen.

Diese theoretische Überlegung soll uns hier aber nicht weiter belasten. Wir
gehen einfach davon aus, dass nach einer bestimmten Zeit der Kondensator
voll bzw. leer ist.

Diese beträgt für unsere RC-Kombination 5 Tau (hier müsste eigentlich das
griechische Zeichen stehen).

Wikipedia gibt dazu unter „RC-Glied“ weitere Erklärungen.

In dieser Zeit haben sich die Potentiale zu 99% einander angenähert. Das ist
für uns genau genug, zumal die Werte der eingesetzten Bauelemente wegen der
Fertigungstoleranzen auch nicht so genau feststehen.

Nun müssen wir noch bestimmen, wie die Zeit Tau zustande kommt.

1 Tau = R * C

Nur Widerstand und Kondensator bestimmen die Zeit, in der ein Kondensator
geladen bzw. entladen wird.

In unserem Beispiel also:

1 Tau = R2 * C1 = 1000 Ohm * 0,00033 Farad = 0,33 Sekunden

In der Formel wird also, wie in allen anderen Formeln auch, in den
Grundeinheiten gerechnet.

Die Lade- bzw. Entladezeit des Kondensators ist 5 * 0,33 Sekunden = 1,65
Sekunden.

Damit zurück zur Schaltung:

Anders als bei Glühbirnchen nimmt das Licht der LED´s nicht linear mit zunehmender Spannung zu, vielmehr bewegen wir uns auf einer Kurve, die zunächst langsam ansteigt um dann immer schneller sehr steil zu werden.

Dies hat auch Auswirkungen auf die Zeit, in der das Einfaden zu beobachten ist. Passiert zunächst noch nichts, weil der durch die zunehmende Spannung fließende Strom zu gering ist, um die LED´s (erkennbar) leuchten zu lassen, wird nach einer gewissen Zeit, in der LED´s erkennbar heller werden, eine Phase kommen, in der nicht mehr erkennbar ist, dass mehr Licht emittiert wird.

Und kann daher nur die Phase interessieren, in der erkennbar etwas passiert. Und diese Phase liegt bei etwa 3 Tau oder in unseren Werten ausgedrückt:

Dimmzeit = 3 * R * C



Simulation mit den oben gezeigten Werten (von Borax):

Bild
Wie man sieht, sind hier die Fade-in/Fade-out Zeiten etwa gleich lang (jeweils etwa 1 Sekunde)
Zuletzt geändert von Borax am Fr, 14.12.07, 17:36, insgesamt 1-mal geändert.
Borax
Star-Admin
Star-Admin
Beiträge: 12243
Registriert: Mo, 10.09.07, 16:28

Fr, 14.12.07, 16:29

Gemeinschaftsarbeit Borax und Sailor

Aufgabe:

Eine LED-Schaltung soll von einer oder mehreren Stellen mit Tastern aus ein- und ausgeschaltet werden.

Schaltung 1
Stromstossschalter.png
Stromstossschalter.png (6.61 KiB) 88463 mal betrachtet
Beschreibung:

Die Grundschaltung ist ein bistabiler Multivibrator.

R5 ist größer als R4, damit beim Einschalten der Spannungsversorgung ein definierter Zustand herrscht, hier KSQ aus. Wenn beide Widerstände gleich groß sind ist der Einschaltzustand zufällig.

Im Einschaltmoment wird der rechte Transistor leitend, weil der Basiswiderstand R4 kleiner ist als der Basiswiderstand des linken Transistors.

Somit haben wir eine stabile Ausgangslage. Am Gate des FET liegen etwa 0,7 Volt an und der FET sperrt.

Beide Kondensatoren sind entladen, da sie über die Widerstände R1,R2 und R6 bzw. R1, R3 und R7 an gleichem Potential liegen.

Wird ein Taster gedrückt, kommt es zum Stromfluss über R2, R4 und die rechte Diode zum unteren Kondensator. Durch diesen Strom wird das Basispotential des rechten Transistors abgesenkt und der Transistor sperrt.

Damit liegen am Gate des FET die 12 Volt an und der Fet wird leitend.

Wenn der rechte Transistor sperrt, ist ein Strom über R3 und R5 zur Basis des linken Transistors möglich, weil der Kurzschluss, den der rechte Transistor zwischen R3 und R5 geschaffen hatte, nun weg ist.

Beim nächsten Tastendruck geht es umgekehrt.

Beim Drücken der Taste kann zum Kondensator des gesperrten Transistors kein Strom fließen, weil Basiswiderstand, Diode und Kondensator parallel zur CE-Strecke des leitenden Transistors sind.

Die Kondensatoren sollten nicht zu klein gewählt werden, damit ein prellen der Schalter nicht zum unerwünschten Umschalten führt. Ansonsten sind die Werte unkritisch, ich würde aber nicht gerade die 16 Volt Typen nehmen.

Das Umschalten kann durch beliebig viele Schalter geschehen, diese werden einfach parallel geschaltet.

Die Schaltzeiten können durch die Wahl der Kondensatoren etwas beeinflusst werden. unter die 2,2 µF würde ich aber nicht gehen, es sei denn, die Taster sind sehr gut entprellt.

Die Schaltung benötigt einen Strom von rund 10 mA. Damit liegt die Leistungsaufnahme bei 0,12 Watt. Im Verhältnis zur Verlustleistung von Netzteil und KSQ ist diese also zu vernachlässigen.
(Sailor)

Zusatzaufgabe

Die Schaltung soll mehrere Beleuchtungsgruppen nach folgendem Muster schalten

Start=Alles aus
1. Klick => KSQ1 an, KSQ2 aus
2. Klick => KSQ1 aus, KSQ2 an
3. Klick => KSQ1 an, KSQ2 an
4. Klick => KSQ1 aus, KSQ2 aus

Werden zwei FlipFlops hintereinander geschaltet, wird folgendes Schaltverhalten erreicht:

Schaltung 2
BiStab1.png
BiStab1.png (7.04 KiB) 88437 mal betrachtet
Simulation
BiStabSim1.png
BiStabSim1.png (2.81 KiB) 88438 mal betrachtet
Der Abgriff der Folgeschaltung am Transistor Q2 statt wie hier gezeigt am Transistor Q1 führt zu folgendem Schaltverhalten:

Start=Alles an
1. Klick => KSQ1 aus, KSQ2 an
2. Klick => KSQ1 an, KSQ2 aus
3. Klick => KSQ1 aus, KSQ2 aus
4. Klick => KSQ1 an, KSQ2 an
(Borax)
Kunibert93
Mega-User
Mega-User
Beiträge: 270
Registriert: Do, 26.03.09, 13:26
Wohnort: Niedersachsen

Mi, 13.01.10, 18:16

Aufgabe:
LEDs sollen in regelmäßigen Abständen blinken bzw aufblitzen.

Schaltbild:
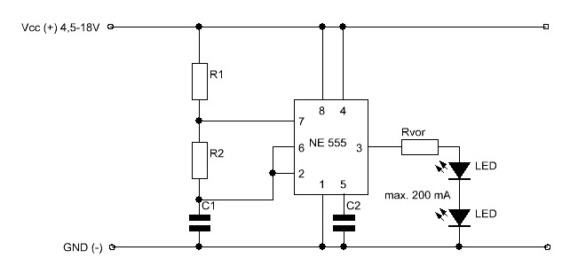
Schaltung 1 Grundaufbau:
Grundschaltung.JPG
Grundschaltung.JPG (20.01 KiB) 81512 mal betrachtet
Schaltung 2 (Leistungsstärkere Version):
FET.JPG
Schaltung 3 (An-Aus Verhältnis 50%:50%):
1-1.JPG
1-1.JPG (21.22 KiB) 81512 mal betrachtet

Erklärung:

Die Schaltungen sind alle astabile Kippstufe bzw. astabile Multivibrator (nur ein anderer Name), die ein Rechtecksignal erzeugen.

Die Schaltungen beginnen zu arbeiten, sobalt die Versorgungsspannung anliegt. Diese Schaltung erzeugt in Abhängigkeit der Widerstände R1 und R2, sowie dem Kondensator C1 ein gleichmäßiges Rechtecksignal.
Rechtecksignal.jpg
Rechtecksignal.jpg (4.39 KiB) 81512 mal betrachtet
Funktion der Bauteile:
C2: Verhindert das Schwingen der Schaltung
R1,R2,C1: Sorgen für die An bzw Auszeit, durch die Auf-und Entladung des Kondensators.
Rvor: Vorwiderstand der LEDs

Der Kondensator C1 befindet sich beim Einschalten im entladenem Zustand, dadurch ist der Widerstand von C1 sehr klein. Somit liegt der Trigger-Eingang (Pin 2) des NE555 auf GND. Der erste Taktimpuls wird startet. Nun kann der Kondensator C1 über die Widerstände R1 und R2 aufgeladen werden. Sobald am Kondensator C1 2/3 von der Versorgungsspannung anliegt, wird das interne Rs-Flip-Flop zurückgesetzt. Die Schaltschwelle am Rücksetzeingang des internen Flip-Flops ist so festgelegt, dass der Komperator nach 0,69 τ umschaltet. Der Taktimpuls am Ausgang (Pin 3) fällt ab. Der Discharge-Ausgang (Pin 7) wechselt auf GND. Der Kondensator C1 entlädt sich über den Widerstand R2 und den Discharge-Ausgang (Pin 7). Sobalt am Kondensator C1 eine Spannung von 1/3 der Versorgungsspannung anliegt beginnt der Taktzyklus von vorne.

Besonderheit bei Schaltung 3:
Halbleiterdiode D1: Wird benötigt um ein Tastverhältnis von 1/1 zu bekommen. (überbrückt beim Aufladen des Kondensators den Widerstand R2, beim entladen ist die Diode in Sperrrichtung geschaltet und somit fließt der Strom nur über den Widerstand)
Widerstand R1 und R2 müssen gleichgroß sein.

Nachtrag:
Die Frequenz kann man schnell und einfach mit Tools im Web oder zu "Fuß" berechnen.

Werte für 1mal pro Sekunde Blinken:
R1 und R2 = 4,7kOhm
C1=100µF
C2 ist nicht immer erforderlich und beeinflusst nicht die Frequenz, sicherer ist es allerdings C2 zu verbauen.
C2=0,01µF

Ergänzend hierzu das HowTo von Sev: HowTo: Evolution - von der Blinkschaltung zum Strobo-Blitzer
Benutzeravatar
Sailor
Moderator
Beiträge: 9427
Registriert: Di, 28.11.06, 22:16
Wohnort: Saarland, Deutschland und die Welt

Do, 12.08.10, 09:20

Link zur 2-Transistor-KSQ (Autor: Borax)

Link zur einfachen Low-Drop-KSQ (Autoren: CRI 93+ / Ra 93+, Borax, Beatbuzzer u.a.)
Borax
Star-Admin
Star-Admin
Beiträge: 12243
Registriert: Mo, 10.09.07, 16:28

Mo, 09.01.12, 14:17

Aufgabe:
LEDs sollen in regelmäßigen Abständen rauf- und runterfaden
Von moddingtech gibt es hierzu eine Schaltung die auch hier im Forum schon mehrfach verwendet wurde:
viewtopic.php?f=34&t=10386
Allerdings ist sie recht sensibel und lässt sich nur schwierig an höhere Ströme / andere Betriebsspannungen anpassen.

Idee:
Die NE555 Grundschaltung (siehe oben) erzeugt am TRIG-Pin (bzw. am + Pol des Kondensators) eine recht lineare Dreieckschwingung die zwischen 1/3 und 2/3 der Betriebsspannung schwankt (siehe auch diverse Grundlagenartikel zum NE555 in Netz...). Bei einer typischen Betriebsspannung von 5V liegt das sehr gut im Bereich der Gate-Steuerspannung eines Mosfet-Transistors. Die NE555-Schaltung läuft sehr stabil und kann durch Auswahl von Kondensator und Threshold/Discharge Widerstand auf nahezu jede Frequenz getrimmt werden.

In der Simulation sieht das auch sehr gut aus (ANMERKUNG: Die Simulation sieht man, wenn man den Scrollbalken neben dem Schaltplan nach unten bewegt!):
NE555_LED_Fader1.png
NE555_LED_Fader1.png (8.28 KiB) 72961 mal betrachtet
Wie man sieht, reicht es auch problemlos für High-Power-LEDs (hier Cree Q2) mit etwa 600mA. Durch Änderung des LED-Vorwiderstands R4 können natürlich auch kleinere LEDs (bzw. Parallelschaltungen von mehreren kleinen LEDs) gesteuert werden.
Warum zwei Potis?
Zur Änderung der Frequenz würde eines reichen, aber wenn an zwei verwendet, kann man auch die 'Schiefe' (Verhältnis zwischen rauf- und runter faden) einstellen (unterer Widerstand = P2 < oberer Widerstand = P1):
NE555_LED_Fader2.png
NE555_LED_Fader2.png (8.29 KiB) 72961 mal betrachtet
bzw. (unterer Widerstand = P2 > oberer Widerstand = P1):
NE555_LED_Fader3.png
NE555_LED_Fader3.png (8.27 KiB) 72961 mal betrachtet
Mit den gezeigten Werten sind Fadein/out Zeiten von bis zu etwa 10 Sekunden möglich:
NE555_LED_Fader4.png
NE555_LED_Fader4.png (8.41 KiB) 72961 mal betrachtet
Wie man in den Simulationen sieht, bleibt die LED zwischen rauf- und runter faden stets einige Zeit dunkel (wie auch bei der Moddingtech-Schaltung). Das lässt sich hier aber problemlos ändern. Wenn man die Spannung am Mosfet-Transistor mit einen Spannungsteiler auf einen passenden Wert 'vorspannt', dann kann man diese Auszeit auch vermeiden (falls erwünscht, sogar weiter, so dass z.B. nur noch bis zur halben Helligkeit runter gedimmt wird):
NE555_LED_Fader5.png
NE555_LED_Fader5.png (9.04 KiB) 72961 mal betrachtet
Anpassung an andere Betriebsspannung:
Mit dem selben 'Trick' (Spannungsteiler vor dem Gate des Mosfet-Transistors) kann man auch z.B. 12V Betriebsspannung verwenden und mehrere LEDs in Reihe schalten:
NE555_LED_Fader6.png
NE555_LED_Fader6.png (10.32 KiB) 72961 mal betrachtet
Nachteile/Probleme:
1. Wie an im letzten Bild sieht, ist bei höherer Betriebsspannung die Linearität nicht mehr so 'schön' wie bei 5V. Das könnte man vermeiden, wenn man dem NE555 noch einen 78L05 'spendiert', so dass die Betriebsspannung konstant bei 5V bleibt.
2. UND DAS IST WICHTIG!
Die Schaltung muss eingemessen werden. Der Mosfet-Transistor wird hier als 'regelbarer Widerstand' verwendet, da sind allerdings (ähnlich wie bei LEDs) große Fertigungsunterschiede vorhanden. Rein rechnerisch bräuchte man für eine typische Cree Q2 bei 5V Betriebsspannung und 600mA Strom einen Vorwiderstand von etwa 3Ohm. Wie in den oben gezeigten Beispielen zu sehen, wird hier aber nur ein Wert zwischen 0.8Ohm und 1.5Ohm verwendet. Je nach Mosfet-Transistor und LED kann für die gleiche Stromstärke hier aber ein größerer oder kleinerer Widerstand erforderlich sein. Für geringe Ströme (z.B. 50mA) ist das meist weniger kritisch, da hier sowieso größere Widerstände erforderlich sind.

[EDIT]
Hier noch der Praxis-Test:
viewtopic.php?p=154187#p154187
Christian72D
Mini-User
Beiträge: 4
Registriert: Sa, 21.09.13, 07:46

Di, 09.12.14, 21:12

Ich würde die letzte Schaltung (automatischer Fader) gerne verwenden um 6 blaue LEDs ( 2,8 - 3,6V 20mA) zu betreiben. Am Liebsten an 12V DC.
Wie muß ich die Schaltung anpassen und wie müssen die LEDs (Reihe/Parallel) verschaltet werden.
Borax
Star-Admin
Star-Admin
Beiträge: 12243
Registriert: Mo, 10.09.07, 16:28

Di, 09.12.14, 23:11

Für 20mA LEDs ist der Mosfet eigentlich schon ein 'übertriebenes' Bauteil. Funktionieren müsste es aber genauso. Wie schon gesagt, die Schaltung muss man ein wenig Einmessen. Als Startwert würde ich mal für R4 einen Wert von 33 Ohm vorsehen. Die 6 LEDs werden in zwei parallelen Strängen aus je 3 LEDs an Stelle der CREE-Q2 LEDs eingesetzt. Kommt eben auch drauf an, wie Du das Verhalten gerne hättest (mit 'Aus'-Zeit oder ohne, welche ungefähre Zeitdauer...) Siehe auch den Thread im Link (Praxis-Test).
Planitzer
User
User
Beiträge: 30
Registriert: Mo, 16.11.09, 09:27

Mi, 03.04.19, 12:02

Hallo Experten
Ich brauche einmal Hilfe. Also ich habe etwas vor. An meinem Garagentor soll kurz eine Led leuchten damit ich das Schlüsseloch finde. Dazu wollte ich einen halbvollen 9V Block (sonst brennt die Led durch) eine Led zum brennen bringen für ca. 1 Min. Schalten wollte ich mit einem Reed Kontakt. Also der Kontakt sollte einen Kondensator aufladen und die Led zum brennen bringen. Gleichzeitig soll durch den Kondensator die Led nachleuchten also 30 - 60 Sek. Geht so etwas und wie groß sollte der Kondensator sein? Wer kann mir da helfen?
mfg
Planitzer
Borax
Star-Admin
Star-Admin
Beiträge: 12243
Registriert: Mo, 10.09.07, 16:28

Do, 04.04.19, 22:44

Dazu wollte ich einen halbvollen 9V Block (sonst brennt die Led durch)
Das ist Quatsch. Nimm einen vollen und einen passenden Vorwiderstand. Respektive auch gleich 2 LEDs in Reihe (mit weniger Strom).
...Geht so etwas...
Ja. So was geht, aber nicht allein mit passiven Bauteilen. Da ist eine Schaltung mit ein paar Transistoren nötig. Schaltplan kann ich Dir schon erstellen. Aber wie gesagt, ganz primitiv (mit nur Kondensatoren und Widerständen geht es nicht).
getiangroup123
Mini-User
Beiträge: 1
Registriert: Mi, 09.02.22, 09:23

Mi, 09.02.22, 09:28

It's all about quality lighting! Or is it? One thing is for sure ...... If so, then there are 3 things you need to know: CRI, CCT and foot-candle. These are the three most relevant measures of high or low-quality light. Because they are essential for evaluation when choosing an LED, CRI stands for Colour Rendering Index (CRI) and CCT stands for Correlated Colour Temperature (referred to as the colour temperature of many lamps). Footcandles are a measure that describes the total amount of light that hits a target area. Let's talk about all three measures at once so you can better understand how they describe the quality of light and how they can help you save energy on your lighting solutions.



Colour Rendering Index (CRI).
CRI is a measure of the ability of light to show the actual colour of an object compared to an ideal light source (natural light). A high CRI is usually the desired characteristic (of course, this depends on the desired application). If your goal is to illuminate a scene so that the colours all appear naturally (for example, this is often an important requirement in cinematography), then you need a high CRI led module.



Conversely, if you are lighting an underground tunnel and you don't particularly care whether the shape is black and white or colour, CRI may not be as important. However, we tend to think that a high-quality colour rendering is beneficial in almost all cases. Importantly, there is a detailed explanation in the article "What CRI Means?" - you can click to learn more.




What is CCT?
The relevant colour temperature is a measure of the colour temperature of light that is used as a substitute for light that is not close to a blackbody emitter (i.e., they emit light by a process other than thermal radiation). Fluorescent lamps and LED lamps (light-emitting diodes) both fall into this category and are therefore evaluated using CCT.



The relevant colour temperature is the norm used to describe the dominant colour of non-blackbody emitters so that they can be accurately compared and contrasted with those light emitters that approximate blackbody radiation (e.g. incandescent bulbs). The lower end of the scale (~2000K) is usually referred to as 'warm' (usually red and yellow), while the higher end of the scale (5000K+) is usually referred to as 'cool' (usually white) to light blue), the same as the colour temperature scale.



Footcandles.
A footcandle is a measure that describes the amount of light reaching a specified surface area, rather than the total amount of light from a light source (luminous flux). Footcandles are measured in lumens per square foot, not simply lumens (as in the case of luminous flux). Simply measuring lumens is deceptive because the light that illuminates extraneous areas (e.g. ceilings) is not used efficiently.



Furthermore, luminous flux does not indicate how well the light beam is focused. Different optics and housings will focus more or less light than other optics, resulting in more or less illuminated target areas from the same type of light and the same amount of power. What you really care about is the amount of light that actually illuminates the required surface area. From the user's point of view, therefore, footcandles are more important than total luminous flux. In addition to unit differences, some light from a light source will never reach the desired target point (i.e., the light is not 100% efficient).
Antworten