LED's Effizent an 5V anschließen

Schaltungen, Widerstände, Spannung, Strom, ...

Moderator: T.Hoffmann

Strumboe
Ultra-User
Ultra-User
Beiträge: 622
Registriert: Mi, 25.08.10, 11:19
Wohnort: Quickborn

Do, 29.03.12, 10:07

Das vermag ich nicht zu sagen. DAS wäre ein Fall für Borax. Der könnte ja mal diese konstellation durch LTSpice schicken. Dann hätten wir schon eine gute Basis. Ich glaube nicht, dass diese KSQ so zum Schwingen kommt, da du hier direkt die Spannungsversorgung der KSQ schaltest. Aber eine Simulation könnte nicht schaden.

Gruß
slsb02
Super-User
Super-User
Beiträge: 85
Registriert: Mo, 21.08.06, 17:50

Do, 29.03.12, 10:19

das wäre Super, wenn man das vorher noch prüfen könnte... Nich das wir jetzt alle viel Arbeit investieren (deinerseits ja schon passiert) und dann wird das alles warm/heiß und funktioniert nicht richtig ;-)
nicht richtig funktionieren, habe ich ja jetzt schon ;-)

Liebe Grüße
Strumboe
Ultra-User
Ultra-User
Beiträge: 622
Registriert: Mi, 25.08.10, 11:19
Wohnort: Quickborn

Do, 29.03.12, 10:23

Du kannst es ja auch schnell in real testen.
Du baust einfach eine KaEsQu auf Lochraster auf und steuerst das ganze einfach mal mit deiner Schaltung an. Wenn das so funzt wie gewünscht, dann wird auch die Eagle-Schaltung klappen. Den Schaltplan hast du ja. Der ist hier im Thread als ZIP zu finden. :mrgreen:
Nur mal so als Idee. :wink:

Gruß
Borax
Star-Admin
Star-Admin
Beiträge: 12243
Registriert: Mo, 10.09.07, 16:28

Do, 29.03.12, 11:57

Ich habe diese KSQ schon x tausend Mal simuliert und gebaut. Schwingen tut die nicht. Nur bei der Mosfet Variante ( siehe z.B. hier viewtopic.php?p=156994#p156994 ) wird bei einer hohen PWM Frequenz (> 500Hz) bei 8 Bit und sehr kleinen Stufen (also Puls Länge kleiner als 10µS) ggf. ein zu kleines oder gar kein Signal mehr übertragen, weil die Kapazität des Mosfet dann nicht mehr schnell genug geladen/entladen wird. Ähnlich am oberen Ende (also Pausenlänge kleiner als 10µS). Bei der Version mit zwei bipolaren Standard-Transistoren gibt es aber auch da kein Problem. Auch Pulse im mehrstelligen nanosek Bereich werden noch halbwegs sauber verarbeitet. Ob hier für diese Schaltung wirklich KSQs erforderlich sind, darüber kann man sicher streiten. Wenn man eine saubere Konstantspannung verwendet und sich die Mühe macht, für die LEDs per ausmessen die richtigen Vorwiderstände selbst zu bestimmen, dann geht es natürlich genauso gut auch ohne.
Strumboe
Ultra-User
Ultra-User
Beiträge: 622
Registriert: Mi, 25.08.10, 11:19
Wohnort: Quickborn

Do, 29.03.12, 12:08

Hallo Borax.
Danke für deine Antwort. Mit dieser habe ich auch fast schon gerechnet.
Ja, man kann natürlich auch mit Widerständen arbeiten. Leider bin ich viel zu faul um für alle möglichen Spannungen die hierfür erforderlichen Widerstände auszurechnen. Und die Transistoren kosten auch nicht viel mehr. Man ist einfach flexibler / universeller.
Aber jedem das seine.

Gruß
slsb02
Super-User
Super-User
Beiträge: 85
Registriert: Mo, 21.08.06, 17:50

Do, 29.03.12, 12:08

Hallo Borax,

vielen Dank, für dein Mühe... Also kann ich diese KSQ so benutzen mit den beiden Transistoren und 2 Wiederständen habe ich das richtig verstanden?
Ich glaube, das ich das mit der KSQ machen werden und auf der LED Platine die Anschlüsse noch einmal etwas änders. Weil dann kann ich, wenn ich mal meine AVR Platine umbau auch jeder 3er LED einzeln Steuern, dann brauche ich die Leitungen ja eh... Jetzt Aber erst einmal das Grundprojekt fertig machen...
Benutzeravatar
amiarts
Mega-User
Mega-User
Beiträge: 315
Registriert: Mi, 23.08.06, 12:08
Wohnort: Dresden
Kontaktdaten:

Do, 29.03.12, 12:09

Ja, ich denke auch, dass es mit einer Zweitransistor-KSQ schon irgendwie gehen wird, aber ist wahrscheinlich etwas zuviel Aufwand. Darum ging es mir hauptsächlich.

Gruß René
Borax
Star-Admin
Star-Admin
Beiträge: 12243
Registriert: Mo, 10.09.07, 16:28

Do, 29.03.12, 12:14

Leider bin ich viel zu faul um für alle möglichen Spannungen die hierfür erforderlichen Widerstände auszurechnen
Das allein würde ja auch nicht reichen. Man bekommt schließlich nur typische Werte aus den Datenblättern. Das reicht nicht, um bei Strängen mit unterschiedlich vielen LEDs die gleiche Helligkeit hinzukriegen. Das geht nur (wie oben schon erwähnt) wenn man die Flussspannung der LEDs beim gegebenen Strom selbst nachgemessen hat. Dann kann man auch wieder rechnen.
Strumboe
Ultra-User
Ultra-User
Beiträge: 622
Registriert: Mi, 25.08.10, 11:19
Wohnort: Quickborn

Do, 29.03.12, 12:19

Nun, dann macht / baut man eine Schaltung zur Selektion von diesen. Die Frage ist, wie? Nimmt man eine "Master"-LED und selektiert auf diese? Wie jetzt messen? Mit Voltmeter oder mit OP-Schaltung und hier dann die Anzeige mit rot -> passt gar nicht, gelb -> um die 80% gleich und grün -> >95 Gleichheit?
Würde eine unterschiedliche Lichtabgabe in so einem engen Verbund, wie hier im Thread geplant, auffallen?
Ansonsten, dies wäre ja auch mal eine Schaltung wert.

Gruß

Edit
Da fällt mir doch glatt noch eine Frage ein:
Selektiert Lumitronix eigentlich die LEDs auf ihren Leisten / Stripes und Matrixen?
Was geschieht hier mit dem "Ausschuss"?
Edit ende
Borax
Star-Admin
Star-Admin
Beiträge: 12243
Registriert: Mo, 10.09.07, 16:28

Do, 29.03.12, 16:02

Innerhalb einer Charge sind die LEDs meist sehr gleichmäßig. Nur man weiß nicht welchen Charge man bekommt und auch nicht ob die LEDs wirklich alle aus einer Charge kommen (bei unseren Stückzahlen aber sehr wahrscheinlich), oder ob genau bei der Bestellung einen neue Packung/Rolle angebrochen wurde.
Wenn Lumi Leisten / Stripes und Matrixen fertigen lässt, dann wird vmtl. schon darauf geachtet, dass die alle aus einer Charge stammen. Wenn sich aber da mal was ändert, kann es wohl auch hier zu Problemen kommen (siehe auch den Matrix falscher Strom Thread: viewtopic.php?f=24&t=14325 ).
Benutzeravatar
amiarts
Mega-User
Mega-User
Beiträge: 315
Registriert: Mi, 23.08.06, 12:08
Wohnort: Dresden
Kontaktdaten:

Do, 29.03.12, 18:20

Zur Not kannst Du doch erstmal die LED-Platine fertig machen und jeden Strang ausmessen und mit dem jeweiligen Vorwiderstand bestücken.

Gruß René
slsb02
Super-User
Super-User
Beiträge: 85
Registriert: Mo, 21.08.06, 17:50

Fr, 30.03.12, 04:54

Hallo und guten Morgen,

ich habe jetzt echts alles gegeben... Was ich nicht finden könnte ist z.B. ein 2poliger Stecker damit war ich etwas überfordert... Ich hoffe das Ihr das trotzdem versteht, was ich meine...
rechts der 12V Eingang geht auch direkt als Arbeitsspannung an die AVR Platine. AVR+ und AVR- sind jeweils der kommende Kanal von der AVR Platine...

Liebe Grüße
Dateianhänge
LED_Lamp.zip
(22.51 KiB) 293-mal heruntergeladen
Strumboe
Ultra-User
Ultra-User
Beiträge: 622
Registriert: Mi, 25.08.10, 11:19
Wohnort: Quickborn

Fr, 30.03.12, 08:00

Moinsen slsb02.

Bist ja schon früh hoch.
Schön, dass du jetzt auch versuchst mit dem Adler zu fliegen. :D
Damit du in Zukunft die Bauteile schneller findest, die du suchst: denk international in neudeutsch. Diese Software wird international eingesetzt. Daher sind die Bibliotheken in englisch. Verbinder findest du demnach unter Con- wie Connectors - :wink: . Widerstände, Kapazitäten und Induktivitäten under RCL, Rahmen unter Frames und so weiter. In den Foren von Cadsoft kommen auch dauernd neue Bibliotheken von Anwendern hinzu. Wenn z.B. im Standard spezielle ICs noch nicht vorhanden sind. Auch stellen oft Halbleiterhersteller ihre Bauteile ein.
So, und nun zu deinem Schaltplan.
1. Warum schaltest du mit dem AVR sowohl Plus als auch Minus? Wie? Direkt? Im ersten Moment würde ich sagen, funzt nicht.
2. Die LEDs benötigen irgendwie eine Masse. Aber nicht auf der Anode, sondern an der Kathode.
3. ich habe mal ein klein wenig die Schaltung überarbeitet. Die Anschlüsse der LEDs korrigiert, einen Rahmen (gehört sich irgendwie) und eine Klemmleiste eingefügt. Sowie Labels gesetzt und eine kleine Info eingebracht.
Du siehst, es ist für andere so viel einfacher zu helfen. Korrigierend einzugreifen. So macht Entwickeln Spaß. :mrgreen:
Schau es dir mal an.

Gruß

Edit
Habe mir das jetzt noch mal genauer angeschaut.
Die KSQ in dieser Konstellation wird nicht funktionieren, weil dieser Aufbau der KSQ mit den NPN-Transitoren Masse "unten" benötigt.
Dann ist noch das Problem mit den Namen der Leitungen. Hier sind auch ein paar Unstimmigkeiten.
Ich glaube gegen 12:00 Uhr ist eine Teamviewer-Sitzung notwenig. :wink:
Edit Ende
Dateianhänge
LED_Lamp_01.zip
Hier ein klein wenig angepasst.
(24.29 KiB) 263-mal heruntergeladen
slsb02
Super-User
Super-User
Beiträge: 85
Registriert: Mo, 21.08.06, 17:50

Fr, 30.03.12, 08:49

Der frühe Vogel fängt das Würmchen ;-)...

also, ich schalte nicht + & - . Ich habe das nur so eingerichtet, dass ich mit 12V in das AVR Board reingehen und dann einen Stecker für den Ausgang habe wo quasi + einfach weitergeleitet wird vom Eingang und - wird in meinem Fall durch den BUZ11 geschaltet... Ich möchte ja im Prinzip für alle LED die gleich Masse benutzen um mir Kabel zu sparen. Aber ich sehe gerade das Masse "gesteuert" wird und alle eine gemeinsame + Leitung brauchen... Na wie rum das am Ende ist, spielt ja keine Rolle. Aber so wird doch da schon was passendes draus, denke ich...

Ja, nach Connector habe ich gesucht aber dann immer nur gefunden: USB, HDMI, usw. Na da muss ich erst einmal rein kommen... Dafür das ich damit noch nie gearbeitet habe, habe ich das ganz schön gut gemacht, finde ich... Ja, bei den Anschlüssen von +/- war ich mir eben aus dem Kopf nicht so sicher dafür habe ich dich ja, Strumboe ;-)

Ich muss das immer Live machen und dann messen ;-) Bin nicht so der Theoretiker... Aber wir bekommen das schon hin, denke ich...
Strumboe
Ultra-User
Ultra-User
Beiträge: 622
Registriert: Mi, 25.08.10, 11:19
Wohnort: Quickborn

Fr, 30.03.12, 09:03

Moin slsb02.
Bin auch nicht so sehr der Theoretiker. Ich baue meistens erst mal alles auf Lochraster /-streifen auf, um zu schauen, ob es denn auch funktioniert. Mir fehlt das tiefe Wissen in LTSpice. Aber das kann dann auch ganz nette Effekte haben, wenn man vergisst im Netzteil die Strombegrenzung einzusetzten und dann durch einen Schaltungsfehler ein Bauteil wie eine startendene Rakete abhebt und erst durch die Zimmerdecke gestoppt wird. :mrgreen: :mrgreen:

GND - die Masse - ist schon gemeinsam. Hierauf sollte sich auch die deines AVRs beziehen. Daher solltest du im Schaltpaln, diese zusammenführen.
Dann bnenötigst du nur noch die Steueranschlüsse für die KSQs.
Du solltest bei den Leitungen / Netzen immer mit Namen arbeiten. Du hast ducht den Vorteil, dass dieser auch ins Board übertragen wird. Damit ist dann eine Überprüfung und bei Fehleren die Suche deutlich einfacher. Wenn der DRC oder ERC meldet connection error N$25 ist das nicht so schnell zu finden wie connection error BASIS T12. Das "Labeln" auf dem Schaltplan hilft zusätzlich, den Überblick zu behalten.

Wir helfen hier doch alle gerne. :D

Gruß
slsb02
Super-User
Super-User
Beiträge: 85
Registriert: Mo, 21.08.06, 17:50

Fr, 30.03.12, 09:21

wie finde ich denn dieses: http://www.reichelt.de/Platinen-Steckve ... av_tabprod

in der Eagle Datenbank... Das benutze ich so oft und kann es nicht finden ;-(...

Liebe Grüße
Strumboe
Ultra-User
Ultra-User
Beiträge: 622
Registriert: Mi, 25.08.10, 11:19
Wohnort: Quickborn

Fr, 30.03.12, 10:19

]No Panik!
Auch diese Verbinder sind da. Da sollte man dann wissen, wer der Hersteller ist. In diesem Fall handelt es sich um einen, der mit Blumenkübeln angefangen hat und jetzt in der Computer-Branche sich einen Namen mit Verbindern und Steckern gemacht hat. Schau mal unter MOLEX -> CON-MOLEX. Und immer schön daran denken: du schaust von OBEN auf die Bauteile. Es gibt für Eagle auch ein Plug-In mit dessen Hilfe man dann am Ende die Platine sich in 3-D anschauen kann. Aber ich weiß nicht, ob dieses bereits für die Version 6.x freigegeben ist.
Hier in der Bibliothek die Molex-Verbinder
Hier in der Bibliothek die Molex-Verbinder
Gruß
Dateianhänge
LED_Lamp_01.zip
Hier der Schaltplan mit dem Molex-Verbinder
(26.79 KiB) 235-mal heruntergeladen
slsb02
Super-User
Super-User
Beiträge: 85
Registriert: Mo, 21.08.06, 17:50

Fr, 30.03.12, 11:22

so, nun habe ich meinen Stecker gefunden, danke!

Ich habe noch einmal bissel was gemacht... Sieht das denn jetzt besser aus?
Dateianhänge
LED_Lamp_02_r.zip
(14.74 KiB) 238-mal heruntergeladen
Strumboe
Ultra-User
Ultra-User
Beiträge: 622
Registriert: Mi, 25.08.10, 11:19
Wohnort: Quickborn

Fr, 30.03.12, 11:52

Yep.
Geht doch. :wink:

Bei den "Stromfühl"-Transistoren ist es wegen der Übersichtlichkeit besser, wenn du die Emitter seperat an GND hängst. Dann kannst du mit dem "Show"-Befehl sehen, ob dieser Anschluss mit GND verbunden ist UND auch der des Stromfühl-Widerstandes.

Klick mal rachts in der Befehlsleiste den Show-Befehl (durch ein Auge symbolisiert) an und dann auf GND. Du siehst jetzt alle Leitungen mit dem Namen GND hervorgehoben. Leider aber nicht deutlich, ob auch die Widerstände mit angebunden sind.

Du lernst das Fleigen schon.

Gruß
Strumboe
Ultra-User
Ultra-User
Beiträge: 622
Registriert: Mi, 25.08.10, 11:19
Wohnort: Quickborn

Fr, 30.03.12, 12:03

Hier mal die überarbeitete Version.
Hier zur Schnellansicht.
Hier zur Schnellansicht.
Gruß
Dateianhänge
LED_Lamp_02_r_V2.zip
Nochmal kurz überarbeitet.
(14.7 KiB) 267-mal heruntergeladen
slsb02
Super-User
Super-User
Beiträge: 85
Registriert: Mo, 21.08.06, 17:50

Fr, 30.03.12, 12:19

so, da kann ich doch dann jetzt im Prinzip noch alles für rot und grün fertig machen... einmal zu Kontrolle abgeben ;-) und dann mal nen Platinchen draus machen oder?
Strumboe
Ultra-User
Ultra-User
Beiträge: 622
Registriert: Mi, 25.08.10, 11:19
Wohnort: Quickborn

Fr, 30.03.12, 12:21

Genau!

Bist schon auf einem guten Weg.
Damit du dich nacher beim Routen nicht vertust, bennene die Netze und setzt Labels dran! Nutz die Hilfen. Nur mal so.....

Gruß
Strumboe
Ultra-User
Ultra-User
Beiträge: 622
Registriert: Mi, 25.08.10, 11:19
Wohnort: Quickborn

Fr, 30.03.12, 12:28

Was ist denn das? Keine Punktevergabe mehr? Bin ich als Spammer eingestuft?
:lol: :lol:
slsb02
Super-User
Super-User
Beiträge: 85
Registriert: Mo, 21.08.06, 17:50

Sa, 31.03.12, 00:21

so, schon spät... ;-)

Ich denke, der Schaltplan sieht so ganz gut aus... Nur mit dem Layout komme ich so gar nicht klar, da bin ich leider echt etwas anderes gewohnt...
Ich habe keine Ahnung, wie ich das umsetzen soll ;-(
Dateianhänge
LED_Lamp_02_r_V2.zip
(16.36 KiB) 256-mal heruntergeladen
Strumboe
Ultra-User
Ultra-User
Beiträge: 622
Registriert: Mi, 25.08.10, 11:19
Wohnort: Quickborn

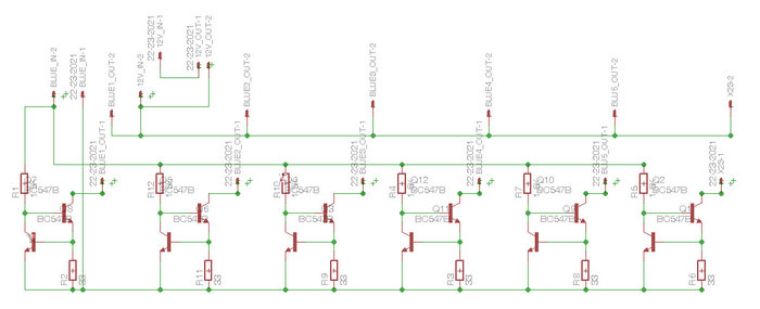
Sa, 31.03.12, 08:47

Moin.
Erklär mal kurz, was du dir hier oben in deiner Schaltung gedacht hast?
slsb02_frage.JPG
slsb02_frage.JPG (29.83 KiB) 11038 mal betrachtet
Verstehe ich das richtig, dass du mit den BUZies die Schaltung auf Masse ziehen willst?

Gruß
Antworten